欢迎您,请 登录 或 注册

当前位置:首页 医疗器械维修 基础 电子 查看内容

阻容降压知识点尽在此文

2017-7-14 16:33 阅读: 1650 评论: 0 编辑: ygzx1
[导读]一 阻容降压的基本概念1、什么是阻容降压?阻容降压是一种利用电容在一定频率的交流信号下产生的容抗来限制最大工作电流的电路。电容器实际上起到一个限制电流和动态分配电容器和负载两端电压的角色。2、阻容降压电 ...
一  阻容降压的基本概念
1、什么是阻容降压?
阻容降压是一种利用电容在一定频率的交流信号下产生的容抗来限制最大工作电流的电路。
电容器实际上起到一个限制电流和动态分配电容器和负载两端电压的角色。
2、阻容降压电路由哪几部分组成?
阻容降压电路由降压模块、整流模块、稳压模块和滤波模块组成。
3、阻容降压基本设计要素
电路设计时,应先确定负载最大工作电流,通过此电流值计算电容容值大小,从而选取适当电容。
此处与线性变压器电源的区别:阻容降压电源是通过负载电流选定电容;线性变压器电源是通过负载电压和功率选定变压器。
阻容降压电流计算
阻容降压电路可以等效为由降压电容C1和负载电阻R1组成,电阻和电容串联分压。
电容C1的容抗为Zc=-j/wC=-j/2πfC
电阻R1的阻抗为Zr=R
总的等效阻抗为Z=Zc+Zr=-j/2πfC+R
所以I=U/Z=U/(Zc+Zr)=U/(-j/2πfC+R)
因为阻容降压电源仅适用于小电流电路,选取的电容容值范围一般为0.33UF到2.5UF,所以Zc为-1592j到-9651j。而等效负载阻抗Zr在200Ω左右,显然有|Zc|>>|Zr|,同时输入电源电压分在负载上的压降也远小于电容的压降,所以有:Z≈Zc,矢量图的θ角接近于90°。
由此可得:
I=U/Z=U/Zc=U/(-j/2πfC)
 =220*2π*f*C*j
 =220*2π*50*C*j
 =j69000C
I=|I|∠90°,电流有效值I1=|I|=69000C。当整流方式采用半波整流时,I1=0.5|I|=34500C。
设计举例
已知条件:负载工作电流15mA,工作电压5V。求降压电容容值?
采用半波整流方式,根据计算式I1=0.5|I|=34500C可知,C=0.43uF。所以此处选用0.47uF的电容,反过来可以验证提供的电流I1=34500C=16.2mA,多余电流从稳压管流过。
阻容降压的优点:
体积小;成本低。
阻容降压的缺点:
非隔离电源,不安全;
不能用于大功率负载;    
不适合容性和感性负载;
不适合动态负载。
二、阻容降压的基本原理
1、电容充电放电原理
电容是一种以电场形式储存能量的无源器件。电容充放电过程的本质是两导电平行板获取与释放电子的过程。
电容充电:
当电容内电场强度E小于电容两端外接电源电压U时,电容开始充电。此时电容正电极不断失电子,负极不断得电子,内电场E不断增强直到与外接电压U相等时,充电结束。
电容放电:
当电容内电场强度E大于电容两端外接电源电压U时,电容开始放电。此时电容正电极不断得电子,负极不断失电子,内电场E不断减弱直到与外接电压U相等时,放电结束。
电容的直流充电放电过程
如上图充电过程,求C1电压冲到1V时间:
因为V0=0V、Vt=1V、V1=5V、R=10K、C=0.1uF,所以T= 10000*0.1*0.000001*Ln(5/4)=223uS
电容的交流充电放电过程
电容的直流充电放电是一次完成的,而交流充电放电是一个不断重复出现的过程。
全波整流电路
半波整流电路
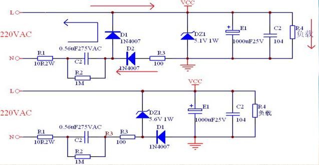
各元器件作用和选择
F1:保险丝,起过流保护作用,选用400mA250V型号。
RV1:压敏电阻,起浪涌保护作用,一般选用10D471K型号。
C1: 降压电容,利用较大的容抗限制电路总电流。常用聚酯电容(CL21)、聚丙烯电容(CBB21)、安规电容(X2) ,容值依负载需求而定,此电容容量越大电路越不安全,在设计此电路时,如果220VAC供电情况下容量超过2.5uF,110VAC供电情况下容量超过4uF就因该放弃阻容降压考虑其它电路。此处选用0.56uF安规电容(X2),提供19mA电流。
R2:放电电阻,断电后为电容C1提供放电回路,防止在快速插拔电源插头或插头接触不良时C1电容上的残余电压和电网电压叠加对后续器件形成高压冲击和防止拔出电源插头后接触到人体对人员产生伤害。一般要求断电后C1电压衰减到37%的时间应小于1秒,因为T=RC*Ln[(V0-V1)/(Vt-V1)],所以T=RC,R=t/C,R<1/C。此处用3个390K的0805贴片电阻(分担电压和功率)。
R1:限流电阻,此电阻主要是防止首次上电和在快速插拔电源插头或插头接触不良时所产生的高压冲击对整流二极管的损坏。电容C2在首次上电如果刚好碰在波峰处,因C2在通电瞬间呈短路状态(一阶零状态响应),此时交流电源直接加在R1和整流管上,R1上有220VAC*1.414=311VDC瞬间直流电压,如果上电时C1电荷未放完,此电压可能会更高 。所以R1要选择耐电流冲击强和耐高压的电阻,R1电阻不能太小,也不能太大,电阻太小冲击电流大,电阻太大整个电路功耗增大。整流二极管的峰值电流一般会比较大,如1N400X系列峰值电流为50A,所以一般取R1电阻在10-50Ω之间。
DZ1:稳压二极管,选用1N4733,稳压电压Vz为5.1V。DZ1的最大稳压电流Iz必须大于电容C1最大充放电电流。
R5:与电容E1、C2组成RC滤波,减小纹波。
D1:整流二极管,起半波整流作用,选用1N4007。
D2:整流二极管,起半波整流作用,选用1N4007。
E1:电解电容,对稳压后的电压滤波,同时在电源关断的半个周期为负载提供电能。电源下半个周期来临前,E1必须保证为负载提供的电压不能衰减太多,此处选用1000uF25V型号。T=RC*Ln[(V0-V1)/(Vt-V1)]=10mS,所以衰减后的电压Vt=4.8V。
C2:贴片电容,滤波作用,选用0.1uF。
R6:放电电阻,断电后为E1提供放电回路,一般为5~10K。
R7:等效负载。
主要元器件的图片
一次熔断保险丝
自恢复保险丝
压敏电阻
金属化聚酯膜电容器(CL21)
金属化聚丙烯电容器(CBB21)
X2安规电容器(CBB62/MKP)
三、阻容降压的应用
阻容降压因其体积小成本低的特点,适合于小功率小电流负载。常见应用有电能表、小功率LED灯驱动、小家电和温控器等。
LED灯驱动
小家电应用
风扇控制器
电暖气控制器
咖啡机

最新评论

扫码打开小程序

扫码安装APP

返回顶部