欢迎您,请 登录 或 注册

当前位置:首页 医疗器械维修 基础 电子 查看内容

开关电源测试探讨

2017-7-14 16:33 阅读: 344 评论: 0 编辑: ygzx1
[导读]引言在电子环境中,电磁干扰对电源的工作会产生一定的影响,源效应和负载效应小的电源其稳定性较好,电子工程师在电源设计中应考虑到这些方面。一、 测试项目需测项目包括开关电源空载输出、额定负载时电压和电流输 ...
引言
在电子环境中,电磁干扰对电源的工作会产生一定的影响,源效应和负载效应小的电源其稳定性较好,电子工程师在电源设计中应考虑到这些方面。
一、 测试项目 
需测项目包括开关电源空载输出、额定负载时电压和电流输出、源效应、负载效应、纹波、耐压和绝缘电阻、短路保护(或过流保护点)。
测试参考各开关电源给出的详细参数说明书进行。
对于较重要的或功率在几十瓦以上的电源,其效率(或内部功率器件的工作温度)直接决定了它的可靠性、故障率,应予测试;此外尚有多项其他指标应根据不同要求安排测试,例如突加负载输出电压的瞬时跌落及其恢复时间、AC/DC 电源的输入功率因数和波形峰值比、电源的各项EMC 指标以及温度系数、时间稳定性等。
二、测试要求
1、测试人员需能正确使用数字万用表,识别开关电源的管脚图,能调节功率电源的输出电压,具有电相关知识。
2、测试仪器要求尽量使用精度高、分辨率高的仪器仪表,根据实际情况,选择使用仪器。
3、一般常规测试是在常温常压下测试的,对测试条件有特殊要求的需在要求条件下进行测试(比如有的需要模拟工作现场的环境,如室外、阴雨、暴晒等)。
三、测试方法和过程
3.1空载输出电压
将开关电源的输入电压调至开关电源的额定电压,用万用表测试开关电源的输出电压,为了减小误差,可以多测几组数据(图中的电源开关电源表示所检开关电源)。
图1 空载接线原理图
3.2额定负载下开关电源输出
这一步测试包括额定输出电压和电流的测试,首先要确定开关电源的额定负载,一般选择电阻作为负载。注意选择电阻的功率一定要远大于开关电源的输出功率,以减小电阻的发热,还可以加一些散热措施,如放置排风扇等。
额定负载计算公式:
R0=U2/P
注:式中R0 为额定负载电阻值,U 为标称输出电压值,P 为额定功率。
确定了额定负载以后,将开关电源额定输入电压接上,接通开关电源的负载回路,在负载回路中串一电流表(为安全计,推荐采用串入精密分流电阻器测其压降,换算为电流值),测试回路中的电流,用万用表电压档测试开关电源输出电压。并记录电压电流值。接线图如2 所示,图中R0 为额定负载。
图2 额定负载接线原理图
3.3源效应(即电压调整率)
源效应为在开关电源的输入电压范围内,输入电压从低到高变化时,输出电压相对于标称输出的变化量。
将开关电源输入电压分别调至范围的下限和上限,用万用表测开关电源的输出电压并记录。
图3 源效应测试
计算公式为:[(Vo1-Vo2)/Vo]*100%
注:Vo1 是在输入电压上限时测得的输出电压值,Vo2 为在输入电压下限时测得的输出电压值,Vo 为标称输出电压。
3.4负载效应(即电流调整率)
负载效应为开关电源在额定电压工作下,负载从额定负载到半载(或20%负载)变化时,开关电源输出电压相对于标称值的变化量。
这一步重要的任务是确定负载,负载的百分比是根据电流计算的,也就是半载(或20%负载)电流占额定电流的百分比。根据计算得来的电流值,推测出电阻值进行选择。
半载情况下负载计算公式:
R1=(U2/P)*2
注:R1 为半载下负载电阻,即为额定负载的2 倍。
图中R1 为推测出的等效负载。
图4 负载效应测试
计算公式为:[(Vo’-V 额)/Vo]*100%
注:Vo’是在开关电源输出回路中接入了按百分比等效后的电阻后测得的开关电源输出电压,V 额为在额定负载下测得的开关电源输出电压,Vo 为标称输出电压。
3.5纹波
开关电源空载至满载,多点或连续均匀变化(一般测试空载、半载、全载三种情况下的纹波)额定输入电压条件下,将示波器调至20MHZ、交流耦合方式,合适的扫描周期,用示波器的接地夹夹到开关电源输出的GND 端,用表笔接触开关电源输出的Vo端,读出示波器中最大纹波的峰峰值。
图5 纹波测试
对于AC/DC 电源,应在满载、示波器扫描速度能显示数个AC 周期情况下观察。示波器的“带宽衰减”应置于关闭(不衰减)状态。
3.6耐压和绝缘电阻
耐压是用耐压测试仪测试的,根据开关电源所给的技术资料,查出耐压的参考值,打开耐压测试仪的电源,设置参数,包括交/直流、量程、漏流和时间设定,设定好之后,启动耐压测试仪,观察超漏报警情况,如超漏报警,则漏流电流选的小,增大漏电流或降低测试电压。需要分别测试1、4 与1、2 和3、4 之间的耐压。
图6 耐压测试
绝缘电阻用兆欧表测试,将适当工作电压的兆欧表的两端夹至需要测试的两端,快速摇动手柄至离合器打滑,读出表值,也可选用电子式兆欧表进行测试。
3.7短路保护特性(或过流保护点)
这要看技术资料上给的说明,比如开关电源说明为:短路保护特性为长期自恢复,可以用导线连至开关电源的输出端进行测试,长时间(根据需要确定)观察,短路时的电压输出以及短路排除后的开关电源输出。
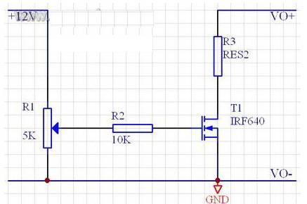
图7 过流保护点测试参考电路
图中R3 表示一个能产生两倍于额定负载的电流(即此时R3 的阻值为额定负载的一半),VO+和VO-分别接开关电源的输出正端和负端。
过流保护点的含义为当回路中的电流大到一定值时,开关电源截止输出(电子元件技术网提示:注意有些开关电源的过流保护不是截止型而可能是限流型的)。在开关电源输出回路中串入可变负载(要求可变范围足够大),通过调节可变负载,来调节回路中的电流,在电流上升期间,注意电流表的读数,读出在电流变至0(或某极小、较小值)之前的数值,即为开关电源的过流保护点(此时要注意电阻的散热,因为在过流情况下电阻发热比额定输出时要多)。
四、测试记录与数据处理 
每一步测试都要详细记录数据及异常情况,如果有异常情况要分析原因。数据记录以备计算参数和开关电源的评价而用。
数据的处理:
1、平均值处理
2、源效应计算
公式为:
[(Vo1-Vo2)/Vo]*100%
注:Vo1 是在输入电压上限时测得的输出电压值,Vo2 为在输入电压下限时测得的输出电压值,Vo 为标称输出电压。
3、负载效应的计算
公式为:
[(Vo’-V 额)/Vo]*100%
注:Vo’是在开关电源输出回路中接入了按百分比等效后的电阻后测得的开关电源输出电压,V 额为在额定负载下测得的开关电源输出电压,Vo 为标称输出电压。 另外电子工程师们可以多关注下电子展,了解行业内最新产品最新技术,对自己还是有好处的。

最新评论

扫码打开小程序

扫码安装APP

返回顶部