欢迎您,请 登录 或 注册

当前位置:首页 医疗器械维修 基础 电子 查看内容

电源工程师笔试题,总分150分(111题)

2017-7-14 15:18 阅读: 10930 评论: 0 编辑: ygzx1
[导读]1、单项选择题1)滤波电路中,滤波电容放电常数愈大,输出滤波电压( ),滤波效果愈好;A 愈低、 B 愈高、 C 愈好、 D 愈小2)( )二极管适合小电压大电流整流;A 肖特基势垒、 B 快速恢复、 C 超快速恢复、 ...
1、单项选择题
1)滤波电路中,滤波电容放电常数愈大,输出滤波电压(  ),滤波效果愈好;
A   愈低、  B  愈高、   C  愈好、   D   愈小
2)(  )二极管适合小电压大电流整流;
A   肖特基势垒、  B  快速恢复、   C  超快速恢复、   D   普通
3)总效率 η  =  (   ) /  Pin ╳ 100%
A   P总 、  B  Pout 、   C  P、   
4)整流二极管的最大反向电压是指整流管(     )时,在它俩端出现的最大反向电压;
A   导电、  B  不导电、   C  导通、   D   不导通
5)(   )一般用在,输入电压小而输出电压大、输出电流不大的场合
A   全波整流、  B  半波整流、   C  倍压整流、   D   全桥整流
6)利用电感具有(   )的特点,在整流电路的负载回路中串联电感起滤波作用;
A   限流 、  B   储能、   C  阻止电流变化、  D   瞬间储能
7)在磁性元件中,一般(   )代表磁心的横截面积;
A   Ac 、  B   Ad、   C  Ae、  D   Asec
8)在磁性元件中,一般(   )代表磁心的窗口面积;
A   Ac 、  B   Ad、   C  Ae、  D   Asec
9)漏感是指没有耦合到磁心或其他绕组的(  );
A   能量 、  B   剩余电感、   C  电感量、  D   电流能量
10)(    )是指一个输出端的负载变化时,使其他输出端电压波动大小;
A   负载调整率 、  B   输出能力、   C  影响量、  D   交叉调整量
11)在开关电源工作方式中,哪种开关方式及经济又简单实用?
A   正激、      B  推挽、      C   反激、   D  全桥、    E   半桥
12)在正激式开关电源中,一般占空比应为(      );
A   (15~25)%、    B   (25~35)%、    C   (35~45)%、   D   (45~55)%、
13)反激式开关电路的功率MOS管的Id一般为(     );
A   2Pout/Vin(min)、   B  1.2Pout/Vin(min)、  
 C  1.5Pout/Vin(min)、   D   3Pout/Vin(min)
14)在推挽式变换器电路中,一般都是由两个(     )变换器电路工作在“推挽”方式下,及两个开关交替打开和关闭;
  A   正激、      B  推挽、      C   反激、   D  全桥、    E   半桥
15)在正激方式工作的开关电源,往往要增加一组绕组即励磁绕组,其主要作用是(    );
 A   没多大作用、   B  增加输出能量、   C  增加剩余磁通量、   D  磁芯复位
16)设计正激式变换器时,应选用适当的磁芯有效体积,并选择空气隙,以免磁芯(   );
 A   磁心复位、   B  怎加输出能量、   C  增加剩余磁通量、   D  、 饱和 
17)在开关电源中,使用功率MOS管而不是用晶体管或双晶体管,这是因为MOS管有很多性能上的优势,主要表现在(    );
  A   放大状态下、   B  低频状态下、   C  高频状态下、   D  、 饱和状态下
18)每个开关电源中都有一个交流电压最大的节点,这个节点就是(    );
A   功率开关的栅极、 B 功率开关的源极、 C 控制IC的地、 D  功率开关的漏极
19)开关电源的最佳布置的流程是(     );
A   
a)放置变压器或电感;
b)布置功率开关管电流环路;
c)布置输出整流器电流环路;
d)把控制电路与交流功率电路连接;
e)布置输入环路和输入滤波器;
f)布置输出负载环路和输出滤波器;
B   
a)放置变压器或电感;
b) 布置功率开关管电流环路;
c) 布置输出整流器电流环路;
d) 布置输出负载环路和输出滤波器;
e) 把控制电路与交流功率电路连接;
f) 布置输入环路和输入滤波器;
C   
a)放置变压器或电感;
b)布置功率开关管电流环路;
c)把控制电路与交流功率电路连接;
d)布置输入环路和输入滤波器;
e)布置输出整流器电流环路;
f)布置输出负载环路和输出滤波器;
D   
a) 布置功率开关管电流环路;
b) 布置输出整流器电流环路;
c) 把控制电路与交流功率电路连接;
d) 布置输入环路和输入滤波器;
e)布置输出负载环路和输出滤波器;
f)放置变压器或电感;
20)开关电源的功率可由下式计算:Pin = Pout / η  这里的η是(   );
A  估计的开关电源效率       B  开关电源的效率    
C  开关电源总效率           D  电源内高频变压器的效率
21)对于无源感性负载,(    )就是电压和电流波形之间的相位差;
 A  功率       B  功率系数    C   功率因数    D  效率
22)(   ) 是一种铁心结构,是一种由几类材料复合而成的复合型铁心;
A  铁粉心       B  磁粉心    C   铁基纳米合金    D  铁镍非晶合金
23)负反馈电路的核心是一个高增益的运算放大器,称作(     );
  A  电流误差放大器   B  电压误差放大器  C 同相放大器    D 反相放大器
24)在单端正激式变换器电路中,隔离器件是一个(       );
  A  纯粹的变压器     B  光耦    C  电感   D  储能器件
25) 变压器电压、电流及匝数的关系式为:Np / Ns = Vp / Vs = Is / Ip ;其中Np是:
A  初级变压器的匝数  
B  次级变压器的匝数  
C  初级变压器的匝数和
D  次级变压器的匝数和
26)变压器电压、电流及匝数的关系式为:Np / Ns = Vp / Vs = Is / Ip ;其中Ns是:
A  初级变压器的匝数  
B  次级变压器的匝数  
C  初级变压器的匝数和
D  次级变压器的匝数和
27)(  )是电源一个或多个输出端负载变化时,对其他输出端电压的影响;
  A  变化输出量       B  交叉影响量    C   交叉调整量    D  变化影响量
28)功率开关部分的主要作用是把直流输入电压变换成(   )的交流电压;
A  正弦输出       B  方波输出    C   脉冲输出    D  脉宽调制
29)每个开关电源内部都有(  )个环路,每个环路都是相互独立的,对布PCB板非常重要;
A、  3       B 、 4      C、 5       D、  6
30)(  )功率调整管工作于开关状态,它的变化效率高;
A  线性电源       B  开关电源   C   调制电源    D  稳压电源
2、多项选择题
1)一般开关电源采用哪几种工作方式,列出其中四中(        );
A   正激、  B  反激、   C  推挽、   D   半桥   E  线性   F  全桥
2)电源工作的组织结构有哪几种(       );
A   高效谐振开关电源、  B  双端驱动、   C  线性电源、   D   半桥   
E  PWM控制开关电源  
3)典型的输入整流滤波电路由三到五部分组成他们是(               );
A  EMI滤波器、 B  启动浪涌电流限制器、   C  浪涌电压抑制器 、 
D  整流级       E  输入滤波电容
4)制作电源需要考虑哪些因素是(   );
A  熟练程度、   B  重量和尺寸、   C  功率的大小、  
D  输入及输出特性    E  成本
5)控制电路的主要组成部分是(    );
A   驱动电路、 B  调节器电路、 C  并机均流电路、 
D   保护电路、 E  辅助电路
6)功率MOS管驱动电路十分讲究,一般有(     );
A  用TTL电路驱动    B 用线性电路驱动   
C  用隔离变压器驱动   D 直接接在运算放大器输出端
7)开关电源的内部损耗大致可包括(      );
A   开关损耗、 B  热损耗、 C  附加损耗、 D   电阻损耗、 E  导通损耗
8)磁性非晶合金可以从化学成分上分为下列几类();
A  铁基非晶、 B  铁镍基非晶、   C 钴基非晶 、 
D  铁基纳米晶       E  锌纳米晶
9)一般高频变压器除了具有(    )的作用,还具有(     )的作用;
A   储存能量、    B  初、次级间安全隔离、   
C   变压器和额流圈、    D   升压和降压 
10)光电耦合器主要由(    )元件构成;
A   发射二极管    B  发光二极管    C  光敏三级管   D  接受三级管
11)电容器是各种电子设备中不可缺少的重要元器件,它广泛用于(    )等多种场合;
A  抑制电源噪声    B  提高输出能力    C  尖峰的吸收    D  滤波
12)软开关电源工作方式的电路中,一般可分为(  )几类;
  A   零电压电路    B  零电流电路    C  零电压/电流共存电路   
13)UPS(不间断电源)按工作的原理可分为(     );
 A   动态式    B  单相式    C  三相式     D  静态式
14)动态式UPS的主要组成部分是(     );
 A   整流器    B  电池    C  直流电动机     D  惯性飞轮   E  交流发电机
15)每个开关电源内部都有四个电流环路,每个环路都要相互分开,它们是(  );
  A   功率开关管交流电流环路    B  输出整流器交流电流环路
  C   输入电源电流环路          D  输出负载电流环路     E  PWM控制环路
16)EMI滤波器的主要作用是滤除(     );
 A   开关噪声      B  输入线引入的谐波     C  高频干扰      D 低频干扰
17)在开关电源中使用的PWM控制的IC,一般具有下列特点(     );
A   自动补偿      B  具有充放电振荡电路,可精确的控制占空比     
C  工作电流低      D 内部具有参考电源
18)整流器损耗可以分为(          )部分;
A  开通损耗    B  导通损耗     C  功率输出损耗      D 关断损耗
19)线性电源有(   )几种类型;
A  并联式    B  串联式     C  升压式      D 降压式
20)通常与电源相关的附加功能是(   );
A  与外部电源同步  B  输入低电压限制  C  输入高电压限制   D 紧急调电信号
21)设计开关电源,选择最合适的拓扑形式主要考虑的因数是(    );
A  输入输出是否需要变压器隔离  B  加在变压器一次侧或电感上的电压值是多大     C  通过开关管的峰值电流       D 加在开关管上的最高峰值电压
22)开关电源优点主要集中在(   );
A  安全可靠    B  体积小重量轻     C  稳压范围宽      D 功耗小
23)开关电源的技术发展动向是(   );
A  高效率    B  模块化     C  调试方便      D 低噪声  E 抗干扰能力强
24)设计开关电源主要考虑的步骤是(    );
A  主电路形式的选择      B  开关的工作频率       C  功率器件的确定  
D PCB板的考虑     E 控制电路的设计
25)影响高频开关电源的主电路方案的因素是(    );
A  输入输出电压、电流范围与半导体器件规格的配合      
B  开关的工作频率       
C  电路的可靠性,工作范围的适应性  
D 减小体积、重量和提高效率;较小损耗可减小散热器的尺寸和重量;
E 减小对电网的污染
26)未来的开关电源发展的新技术有(   );
A   同步整流方式的应用、   B  均流技术的应用、 
C  模块化的设计、       D   功率因数的改善、 
27)在开关电源中,所需的整流二极管必须具有(   )等特点;
A   足够的耐压    B  正向压降低    C  快速恢复     D  足够的输出功率
28)高频变压器的(  )和肖特基蒸馏二极管的(  )在管子截至时,会形成一个谐振电路,它会引起( )过压振荡;
A   总电感    B  漏电感    C  结电容     D  瞬时   E 多谐
29)为防止功率管(MOS)截至期间烧坏,会增加RC吸收电路进行抑制,它们的形式是(  );
B
C
D
30)在隔离式开关电源中,使用光耦作为输入输出隔离,但必须遵循的原则是(   );
A 所选的光耦器件必须符合国内或国际的有关隔离击穿电压标准  
B 必须有足够的电流驱动能力
C 若用放大电路驱动光耦,必须保证它能够补偿耦合器的温度不稳定和漂移
D 所选的光耦器件必须有较高的耦合系数;
31)PCB板合理的装配十分重要,应采取下列顺序装配(     );
A   焊装小功耗电阻及小电容;
装大功率电阻;
安装IC
装MOS管
装大体积的电容器
装高频变压器
B   焊装小功耗电阻及小电容;
装大功率电阻;
安装IC
装高频变压器
装大体积的电容器
装MOS管
C  焊装小功耗电阻及小电容;
装MOS管;
安装IC
装高频变压器
装大体积的电容器
装大功率电阻
32)通信类电源的要求很多,主要归纳为(  );
A  杂音电压小       B    少污染   C  自动保护    D   电压准确和稳定  
E 自动监测和集中控制
3、判断题
1)浪涌就是输入电压超出预期最高电压Vin(hi)的时间段,在这段时间里,电源必须能够承受这个浪涌电压,并正常工作;  
2)负载调整率就是负载电流从半载到额定负载时,输出电流的变化率;
3)功率器件上的伏安乘积就是功率半导体器件上所产生的损耗;
4)调整电压就是指工作时输入电压和输出电压之间的电压降;
5)三端稳压电源用于大部分板载电源的场合,在这种场合成本和易用性是它的优势;
6)在正激式开关电源电路中,续流二极管的作用就是由于电感上的电流不能突变,电感电流就通过该二极管继续供给;
7)KA(UC)3844B控制芯片,是电压型PWM控制IC;
8)在开关电源中,所需的整流二极管必须要有正向压降低、快速恢复的特点,还应具有足够的输出功率;
9)制作高频变压器时,一般把最主要输出的那一组绕组紧靠原边绕制;
10)一次与二次、二次与二次绕组的紧密耦合,是变压器设计者最理想的目标;
11)输出滤波器把经过整流以后的交流方波变换成直流输出;
12)在仪器或设备中出现EMI干扰应采用合理布局、机壳正确的接地处理,出现FRI干扰应采用滤波处理;
13)正激式变压器的第三个绕组称为钳位绕组,它主要是在晶体管截至时,使高频变压器的磁通复位;
14)正激式变压器由两个作用,第一、实现输入和输出之间的电隔离;第二、升高或降低经脉宽调制以后的交流输入电压幅值;
15)磁性元器件的设计是一个优秀的开关电源设计的关键;
16)在电源的输入电路中,浪涌抑制部分要放在EMI前,整流和滤波电容后,这样效果更好;
17)高频变压器输出电压的大小与变压器的匝数成反比;
18)频变压器输出电流的大小与变压器的匝数成反比;    
19)过电压保护的目的是防止控制电路出现故障时,输出电流过高烧坏元器件;
20)为了减少滤波电容的等效串联电阻,经常会把多个电容串联使用;  ╳
21)电容器的等效电阻Resr,是电容器的引脚电阻以及电容器的极化损耗、电力损耗的等效电阻相串联构成的;
22)不管是正激式开关方式还是反激式工作方式的电源中,制作变压器都要开一定的气隙以防止变压器饱和;
23)推挽式变换电路实际上是由两个正激式变换器电路组成,只是它们工作时相位相反;
24)铁氧体性能参数是由其本身的材料和体积决定的,因此在任意温度下其饱和磁通密度都是固定不变的;
25)我们所说的电源的效率就是电源的输出功率对输入功率的比;
26)为减小滤波电容的等效电阻(ESR),经常用多个电容串联;
27)电流型控制器用在占空比超过50%的场合时,在电流波形上要加一个斜率补偿器,否则系统不会稳定;
28)整流器的导通损耗就是指整流器通过电流时的损耗;
29)IGBT是功率MOS和双极性晶体管组成的复合器件;  
30)功率因数 =  有功功率 / ( 有功功率 + 无功功率 );
31)直流滤波扼流圈安装在开关电源的输出侧,以进一步抑制开关电源输出的电压和电流的纹波。
32)流过直流滤波电感的电流是在一个直流电流上叠加了小的交流分量的电流;
33)动力用电就:三相三线制,线电压380V,对称用电; 
34)升压型直流变换电路的主要特点是:不隔离、输出电压只能大于或等于输入电压;
4、画图简答:
(有些几个题是相关的,画图的时候注意考虑下面的题)
a、端反激式
1)画出单端反激式开关电源的原理(只画示意框图)  5分;
2)画出变压器上(Usw、Ipri)波形图     5分;
3)简答分析(连续)工作原理   5分。
b、推挽式
4)画出推挽式开关电源的原理(只画示意框图)  5分;
5)画出变压器上(Us1、Us2、Is1、Is2)波形图    5分;
6)简答分析(连续)工作原理   5分 。
5、
电源的原理图设计分析
(不需要计算值的大小,只画出示意图)
1、反激式
1)使用Topswitch(TOP227Y)控制;  4分
2)输入电压为220±20V(AC);  4分;
3)采用全桥整流方式;   4分;
4)输出 ±15V,0.1A;   10分;
5)输出 5V,0.2A;      4分;
6)有反馈调整电路;     4分。
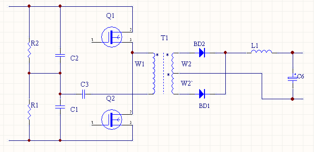
2:
1)试说出下列电路时哪一种拓扑形式?  (5分)
2)说出电路中C3的作用?   (5分)
3)它与其它电路(如推挽式)有啥不同?(5分)
3、试分析下电路的R6、C7和D4的作用(10分)
4、试分析下图中R1、C1、VD1及R2、C2、VD2的作用?(10分)
5、正激式
1)使用PWM控制电路(KA3844B);  4分
2)输入电压为35±5V(DC);  4分;
3)具有励磁回流电路;   4分;
4)输出 ±15V,0.1A;   10分;
5)输出 5V,0.2A;      4分;
6)有反馈调整电路;     4分。
六、问答
1简述集成稳压器的分类及各类稳压器优缺点:
2采用线性集成稳压器构成实际的稳压电源时,往往出现故障使电源电路不能正常工作,除了焊接的原因以外,大部分是设计不当造成的。请列出制作的稳压电源可能出现的故障及其原因。
3简述开关电源设计步骤:
4简述开关电源的技术指标
5简述UPS的选用原则
7:答案
1、单选题
1-5     BABBC
6-10    CCACD
11-15   CCAAD

最新评论

扫码打开小程序

扫码安装APP

返回顶部