欢迎您,请 登录 或 注册

当前位置:首页 医疗器械维修 基础 电子 查看内容

实战讲解反激式准谐振开关电源

2017-7-14 15:18 阅读: 2354 评论: 0 编辑: ygzx1
[导读]一 摘要反激式开关电源●反激式开关电源的最大特点是:●电路简单、EMI 低。●因此,反激式开关电源在小功率和对EMI有要求的场合应用。反激式开关电源效率相对最低原因●开关管关断损耗:●开关管是在电流最大时关断 ...
一  摘要
反激式开关电源
●反激式开关电源的最大特点是:
●电路简单、EMI 低。
●因此,反激式开关电源在小功率和对EMI有要求的场合应用。
反激式开关电源效率相对最低原因
●开关管关断损耗:
●开关管是在电流最大时关断的,关断过程承载着大电流和高电压;
●变压器的漏感相对大,由于变压器漏感产生的直接、间接损耗在各种电路拓扑中最大;
●开关管的开通过程也存在开通损耗。
关断损耗的减小或消除
●为了减小开关管的关断损耗,可以在开关管的漏 -源极间并接电容
器。这样,在开关管关断过程中,变压器的电流就会从开关管转移到电容器中。
●由于电容器的电压不能跃变,因此在开关管关断过程中,其漏 -源
极电压就是电容器的端电压,按电容器充电规律变化,如果电容器的电压上升速率明显低于开关管的开关速度,则开关管可以在很低的漏 -源极电压下关断。
●电容器缓冲开关管漏-源极电压上升,很显然,开关管是在很低的电压下关断的,这样就可以大大的减小开关管的关断损耗。
开关管的开通损耗的减小或消除
●开关管的漏-源极并接电容器可以有效的减小开关管的关断损耗,但是电容器上的电压复位还像常规技术那样用RCD 方式,开关管的关断
损耗的减小就会被 RCD 电路的复位损耗所抵消,甚至RCD 复位损耗明显大于开关管的关断损耗。
●因此要寻求一种电容器电压的无损耗复位方式。
开关管的开通损耗的减小或消除2
●要使得电容器电压复位并且无损耗,需要采用 LC 复位方式,如无源无损耗缓冲电路可以消除电容器复位损耗。
●实际上,无源无损耗缓冲电路也存在着一定的损耗,如复位电感的损耗,二极管的损耗,大概消耗掉整机效率的2~3% 甚至更高;
●如果这些损耗“消除 ”,那么,反激式开关电源的效率会有进一步的提高。
消除开通损耗的方法
●除此以外,开关管的漏-源极之间的寄生电容器以及线路中的寄生电容,在开关管开通时也会造成损耗。
●如何采用最简化的电路获得最好的效果?
基本方法:在开关管漏-源极电压为零时开通 零电压开通,这在反激式电路拓扑中比较难以实现。如何采用最简单的电路实现?
基本思路:在开关管漏-源极电压为极小值时开通开关管,这时电容器上的电压最低、储能最低!
准谐振工作模式是最好的选择
●准谐振工作模式可以在最简单的电路拓扑下实现。
●开关管电压波形
实现的关键
●开关管漏-源极电压为极小值时开关管导通。
●这是一个变频、变占空比的工作方式。
●如何调节输出功率?同时还要满足准谐振工作状态?
可以在第一个漏-源极电压谷底开通,也可以在第二个、第三个、第 n个漏 -源极电压谷底开通。
谷底开通的波形
●重负载时开关管在第一个漏-源电压的极小值处开通
●负载减轻后开关管在第二个漏-源电压极小值处开通
●负载进一步减轻时开关管在第三个漏 -源电压的极小值处开通
●负载更加减小时开关管在第七个漏 -源电压的极小值处开通
空载状态下的触发模式
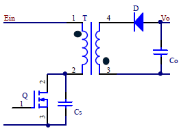
二、准谐振开关电源设计
●这是一种元件最少的电路拓扑
●可以基本消除开关管的关断损耗
●选择适当的参数还可以减少开通损耗
●基本上消除了开关损耗
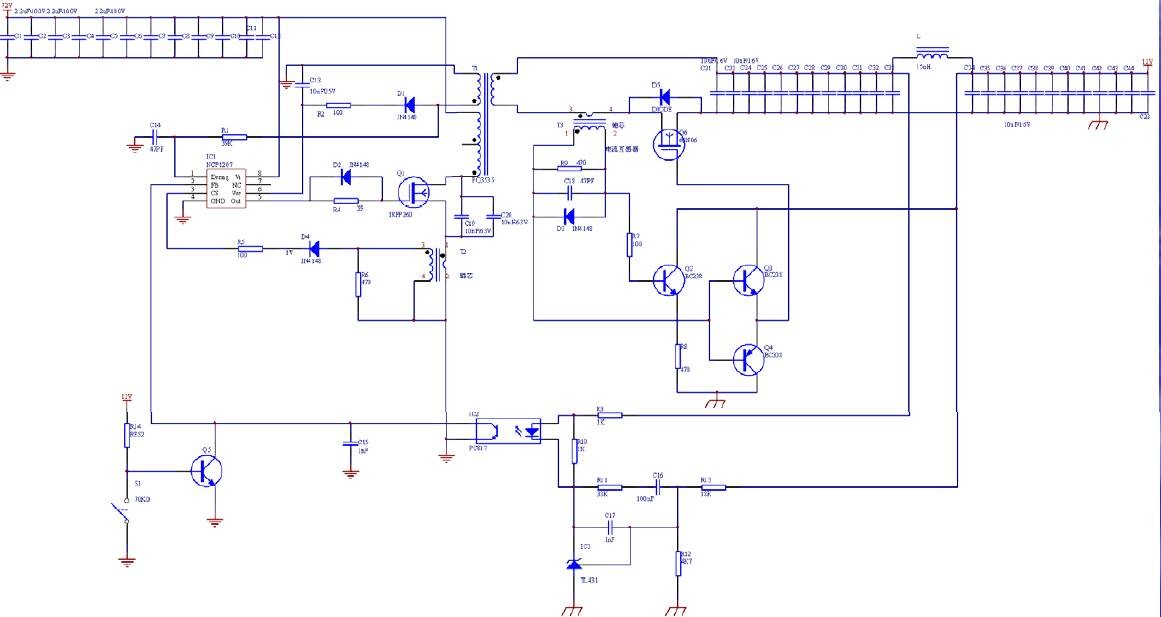
控制IC 的选择
●准谐振控制IC在这里以NCP1207为例
DC/DC 准谐振变换器
●72V蓄电池电压等级输出12V/12.5A
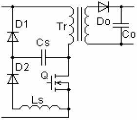
电路结构
●准谐振反激式
●控制芯片:NCP1207
●输出整流采用智能同步整流器,用分立元件控制
电路
主要元器件的选择
●开关管:IXYS 的42A/250V 的MOSFET
●同步整流MOSFET MOSFET: IXYS 的230A/75V 的MOSFET
●由于是模块,不能采用铝电解电容器,输入电源旁路电容器:多只 1812 封装介质材料为 X7R 的100V/2.2 2.2μF陶瓷贴片电容器;输出整流滤波电容器采用多只 1206 封装的10μF,介质材料 ,X7R 的陶瓷贴片电容器;
●缓冲电容器:22nF 22nF/630V /630V,CBB13 聚丙烯电容器
变压器参数
●磁芯:PQ35/35PQ35/35
●一次侧绕组:多股15 匝
●二次测绕组:多股3匝
●去磁绕组:双股0.20mm/3 匝
●气隙:1.0mm
电路板图
正常状态的 VDS DS电压波形
●输入电压60V 、输出电流 1A
●输入电压60V 、输出电流 5A
●输入电压70V 、输出电流5A
●输入电压80V 、输出电流5A
●输入电压90V 、输出电流5A
●输入电压90V 、输出电流10A
●输入电压90V 、输出电流12.5A
测试结果分析
●在最大负载条件下的效率为87%
●主要损耗为变压器漏感以及开关管关断过程由于变压器漏感所引起的附加损耗,如果这个损耗基本消除可以将效率提高 6% 或更高。
●这样,准谐振加智能同步整流器的组合方式就可以获得 92% 以上的 DC/DC 变换效率用NCP 控制准谐振开关电源时,开关频率取决于变压器的设计和缓冲电容器的参数。
●变压器设定满载最低输入电压时开关频率为80kHz 80kHz,实际工作频率仅为约 ,40kHz 。
●其原因是:
1. 变压器设计的磁路气隙的电感量大于设计值的 20% 20%,需要增加气隙到 ,1.2mm 1.2mm;
2.由于缓冲电容器选值过大(为了限制变压器漏感造成的过大的尖峰电压),电容器的谐振复位时间显得太长,占据了比较大的占空比(近 15% 15%),导),致开关管的导通占空比减小。为了获得足够的输出
功率而不得不延长开关管的导通时间和输出整流器的工作时间,这使得开关频率明显低于设计值。
双机并联
●双机并联或多机并联可以提高输出电流
空载、5A 、15A 、25A V VDS DS波形
故障波形
●如果试验或实际运行时电路出现故障会怎样?
首先看正常的启动过程
●启动过程看FB 端的电压波形,在正常启动过程, FB 端进会持续一个很短的高电平(4.2V 4.2V)状态,启动过程结束后 )FB 端电压下降到正常电压值。
FB端电压波形
如果启动过程中FB 端持续高电位则意味着故障状态
●主要是反馈开路以及输出短路状态
●反馈失效的FB 端电压
●反馈失效CS 端波形
●反馈失效的VDS DS波形
●反馈失效后,去磁电路进入输出过电压保护状态 ,电路进入锁定状态。
●芯片锁定,开关管锁定(关断状态)开关管漏-源极电压为一条直线(电源电压)
●与此同时,输出电压将高于设定值
输出端电压
故障状态分析
●由于NCP1207 内部具有去磁电压超限保护功能,因此当反馈环节开路时去磁电压会超过保护限制值,从而关闭 NCP1207 的输出,电路恢复工作需要再次上电。
●由于有了去磁电压超限保护。因此,在电路设计合理的状态下即使反馈开路也不会出现开关管漏 -源极电压超过击穿值的现象,因此电路是安全的。这对于反激式开关电源尤为重要。
●由于采用峰值电流型控制模式,即使在变压器磁芯饱和(如反馈失效时)也会及时地关闭开关管,其反应速度取决于电流检测电路的速度,选用电阻检测电流的反应时间快于用电流互感器检测电流的反应速度。
三、小结
通过对电压相对比较低的DC/DC 准谐振电源电路的设计与调试,充分地了解了 NCP1207的正常与非正常中作状态,清楚了出现问题时寻找故障所在的基本思路,为设计其他电压等级的准谐振开关电源奠定坚实的基础。

最新评论

扫码打开小程序

扫码安装APP

返回顶部