欢迎您,请 登录 或 注册

当前位置:首页 医疗器械维修 基础 电子 查看内容

透析:Boost型功率因数校正器的电磁兼容

2017-7-14 15:16 阅读: 384 评论: 0 编辑: ygzx1
[导读]摘要:介绍了一种采用无源功率因数校正方法降低电源谐波含量的方案。实验结果表明,该方案成本低、性能好,容易达到各项EMC标准,适合于中小功率电源。0、 引言 为了减少对交流电网的谐波污染,已经推出了一些限制电 ...
摘要:介绍了一种采用无源功率因数校正方法降低电源谐波含量的方案。实验结果表明,该方案成本低、性能好,容易达到各项EMC标准,适合于中小功率电源。0、 引言 为了减少对交流电网的谐波污染,已经推出了一些限制电流谐波的标准,如IEC1000-3-2 ClassD标准,要求必须采取措施降低输入电网的电流谐波含量,提高功率因数。 传统的二极管和电容对输入信号进行整流滤波时,只在输入交流电压的峰值部分才有输入电流,导致产生了很大的电流谐波含量,严重干扰了电网,远不能达到标准要求。为了使输入电流谐波满足要求,必须加功率因数校正(PFC)。比较成熟且应用广泛的是两级方案,它们有各自的功率器件和控制电路。PFC级使线电流跟随线电压,使线电流正弦化,很容易达到高功率因数,减少谐波含量。尤其是近年来,随着电力电子技术的迅猛发展,大量电力电子装置的应用对电网产生严重的谐波干扰,带来严重的危害。所以各国都提出相应的EMC(电磁兼容)标准,严格规定接入电网的设备的谐波干扰的允许水平。我国推行的3C认证标准,要求所有电气产品都必须通过该认证才可以出售,其中该标准很重要的部分就是EMC标准。 
 1    电源参数 大量接入电网的用电设备都是通过把市电整流成直流后供给负载的,而传统常用的是电压型不控整流,也就是二极管桥式整流接大电容平波的方法。这种整流电路是一种非线性器件和储能元件的组合,虽然输入交流电压是正弦的,但是二极管导通角非常小,输入电流畸变严重,呈脉冲状,如图1所示。
图1    不控整流输入电流、电压波形
PFC技术就是通过在不控整流电路中加入DC/DC开关变换器,应用电流反馈技术,使输入端电流波形能跟踪交流输入电压波形,从而使输入端电流接近正弦。本文讨论典型的Boost型PFC电路设计中的电磁兼容问题。 该PFC电路的技术参数为: 输入    交流150~270V,50~60Hz;输出    直流380~400V,纹波<5%; 功率    600W; 开关频率    100kHz; 校正后功率因数    >0.99。 电路基本原理图如图2所示。
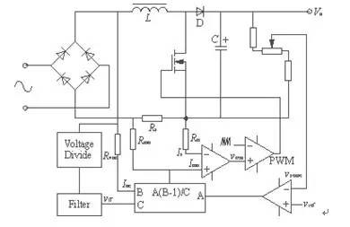
图2    基于UC3854的功率因数校正器原理图
2    基于UC3854的PFC工作原理 设计是工作于电感电流连续模式(CCM)下的Boost电路,采用的是Unitrode公司的专用PFC芯片UC3854。该芯片的核心是一个模拟乘法器,其输出电流Imo的幅值由电压环输出决定,而波形由输入电压的采样Iac决定,在电路稳定时,有ImoRmo正比于IiRs。因为Imo是与输入电压同相的正弦波,所以Ii也是正弦波,这样也就实现了PFC。 主电路基本参数为:输入Boost电感L=1mH,C=470μF,最大输入电流有效值为4A,开关管为IRF460,二极管为快恢复二极管RHRP1560。3   Boost型PFC的电磁兼容问题 3.1    电磁干扰源[1] 本电路的主要电磁干扰源有多种,最主要的是开关功率器件和变流电路在开关过程中引起的电磁噪声。电力电子装置无论是主电路的功率半导体器件,还是控制电路的高速集成电路,在器件开关过程中,都存在着很高的di/dt,它们通过线路或元器件的引线电感引起瞬态电磁噪声,频率可高达几十kHz甚至几百kHz,是不可忽视的噪声源。下面对干扰源一一分析。 IRF460为功率场效应管(MOSFET),属于多子器件,不存在反向恢复问题,但是他的开关速度很高,开关过程中产生的di/dt(dv/dt)可达很高的数值,作用在电路中的寄生电感(电容)上,会产生很高的瞬态电压、电流和引起振荡。如设开关时间为10ns,引线电感为500nH,开关过程中最大的电流可以达到6A,则引线上产生的电压为 500×10-9× =300V 如此大的脉冲电压(电流)会造成严重的电磁干扰。 二极管开关过程中也会产生噪声。二极管开通时电流迅速增大,但是其管压降不是立即下降,而是出现一个快速的上冲,则导致一个宽带的电磁噪声。而在关断时,由于PN结长基区中大量过剩少数载流子需要复合,从而产生很大的反向恢复电流,此电流与关断电流和关断速度成正比。在高速、大电流情况下,该反向电流会相当大,而且在开通时叠加在开关电流上,严重时会把开关器件烧毁。所以必须选用有快恢复特性的二极管,尽量减少反向恢复电流。 3.2    电磁干扰的耦合途径[1] 高频开关电源造成的电磁噪声耦合到被干扰对象有两种方式:传导方式和辐射方式。根据电磁噪声耦合特点,传导耦合可分为直接传导耦合、公共阻抗耦合和转移阻抗耦合三种。本电路中,直接传导耦合、公共阻抗耦合和辐射耦合是应该重点考虑的。 直接传导耦合是指噪声通过导线或寄生元件等直接耦合到被干扰对象,如Ldi/dt可以通过导线耦合。所以,在实验电路中,应该尽量缩短导线的长度。当然,最佳的方法是应用零电流开关(ZCS)软开关技术。公共阻抗传导耦合是噪声通过设备的公共接地线以及接地网络中的公共阻抗产生公共地阻抗耦合。如果地线安排不当,地线会受到很大的干扰,通常可以检测到幅值高达几V的毛刺,电路也就不能正常工作了。所以,应该合理安排接地,尽量把地线安排较短,而且功率地和信号地分开。经过这样处理之后,地线上的毛刺将明显得到抑制。 辐射耦合是指电磁噪声的能量,以电磁场能量的形式,通过空间辐射传播,耦合到被干扰的设备(电路)。在本电路里,开关和二极管是最大的电磁噪声源,电磁噪声会辐射到电路的其他部分。被干扰电路接受电磁噪声的能量与该电路回路的面积成正比,所以,必须在安排电路器件时尽可能地缩小电路回路的面积。 4    实验结果 本实验的电路是基于UC3854的Boost型功率因数校正器,工作模式为电流连续模式,输出为380~400V直流电压,输出功率为600W。 在实验中,要合理安排元器件布局和地线,尽量缩短引线长度和减小主电路回路的面积,主电路和控制电路分开安排。这样,电磁兼容问题可以得到很大的改善。从图3、图4实验波形看,基本实现PFC功能,而且波形所受干扰比较小。
图3    开关驱动波形
图4    输入电流、电压(衰减10倍)波形
5    结语 本文通过分析Boost型PFC电路的电磁兼容问题,如干扰源、耦合途径等,提出在实际实验中解决的方法,并通过实验验证。

最新评论

扫码打开小程序

扫码安装APP

返回顶部