欢迎您,请 登录 或 注册

当前位置:首页 医疗器械维修 基础 电子 查看内容

开关电源控制环路设计(初级篇).pdf

2017-7-14 15:16 阅读: 1573 评论: 0 编辑: ygzx1
[导读]1、环路和直流稳压电源的关系稳压电源工作原理我们需要什么样的电源?文档:开关电源控制环路设计(初级篇).pdf请加个人微信号:gcj5055免费索取2、与环路相关的基本概念电源系统框图Bode图(由奈奎斯特图测定稳态 ...
1、环路和直流稳压电源的关系 
稳压电源工作原理
我们需要什么样的电源?
文档:开关电源控制环路设计(初级篇).pdf
请加个人微信号:gcj5055
免费索取
2、与环路相关的基本概念 
电源系统框图
Bode图(由奈奎斯特图测定稳态裕量是很麻烦的)
穿越频率和相位裕量,增益裕量
■ 穿越频率fc(crossover frequency):增益曲线穿越0dB线的频率点
■ 相位裕量phase margin):相位曲线在穿越频率处的相位和-180度之间的相位差
■ 增益裕量(Gain margin):增益曲线在相位曲线达到-180度的频率处对应的增益
环路稳定性判据
根据奈奎斯特稳定性判据,当系统的相位裕量大于0度时,此系统是稳定的。
■ 准则1:在穿越频率处,总开环系统要有大于30度的相位裕量;
■ 准则2:为防止-2增益斜率的电路相位快速变化,系统的开环增益曲线在穿越频率附近
的增益斜率应为-1( -20db/10倍频程)
■ 准则3: 增益裕量是开环系统的模的度量,该变化可能导致曲线刚好通过-1 点。一般需要6db的增益裕量。
备注:应当注意,并不是绝对要求开环增益曲线在穿越频率附近的增益斜率为必须为-1,但是由于-1增益斜率对应的相位曲线相位延迟较小,且变化相对缓慢,因此它能够保证,当某些环节的相位变化被忽略时,相位曲线仍将具有足够的相位裕量,使系统保持稳定。
要满足上述的3个准则,我们需要知道开环系统所有环节的增益和相位情况,引入传递函数,零极点的概念可以很好的分析这个问题。。。
传递函数零点极点
如果输入和反馈支路是由不同的电阻和电容构成的,则幅频和相频曲线将会有许多种形式。
把阻抗Z1和Z2用复变量s(s=jw)表示,经过一系列的数学运算,将会得到传递函数。由传递函数就可以绘制增益/相位曲线。
通过代数运算,把G(s)表示为G(s)=N(s)/D(s),其分子和分母都是s的函数,
然后将分子和分母进行因式分解,表示成多个因式的乘积,即
G(s)=N(s)/D(s)=[(1+s/2*pi*fz1)(1+s/2*pi*fz2)(1+/2*pi*fz3)]/
[(s/2*pi*f0)*(1+s/2*pi*fp1)*( 1+s/2*pi*fp2)* (1+s/2*pi*fp3)],
分子中对应的频率fz为零点频率,而与分母中对应的频率称fp为极点频率。f0称为初始极点。
零极点频率引起的增益斜率变化规则
尝试用零点极点来分析一个Type II补偿器
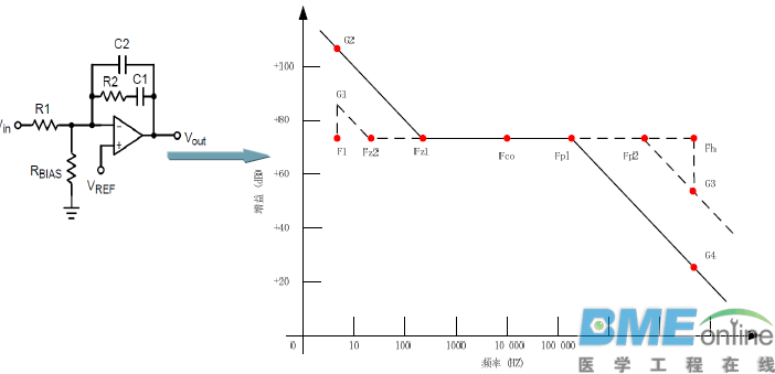
转折频率Fz和Fp的设置。
Fz和Fp相距越远,相位裕量就越大。这样会使低频增益减小,降低了抑制低频纹波的衰减效果。同样高频增益增大,就会使高频窄噪声尖峰以更大的幅值通过。如果Fz在Fz2而不再Fz1,则在低频F1的增益是G1而不是G2;如果Fp在Fp2而不再Fp1,则在高频Fh的增益是G3而不是G4。
低频增益和纹波的关系
小信号模型
3、常用的补偿控制器 
常用的补偿控制器-Type II
常用的补偿控制器-Type III
4、模拟环路设计流程 
模拟环路设计流程
1、收集系统参数,例如输入电压,输出电压,滤波参数等,并确定开关频率
2、确定功率级的零极点
3、确定穿越频率和补偿器的类型
4、确定所需要的补偿器的零极点
5、计算实际的电阻电容参数
设计实例-一个简单的同步降压buck电路(电压型)
步骤1:收集系统参数
步骤2: 确定功率级的零极点
由输出滤波电感和电容引起的双极点:
由输出电容RSR引起的零点
从上面的曲线中,我们可以计算出电压环的穿越频率:
然后还可以计算出电压环的相位裕量:
问题:到目前为止开环系统已经是稳定的,还需要设计环路吗?
步骤3:确定穿越频率和补偿器的类型
根据采样定理,穿越频率(fc)必须小于开关频率的1/2,但实际上穿越频率必须远小于开关频率的1/2,否则在输出中将会有很大的开关纹波。这里开关频率为200k,我们选择穿越频率20KHz(1/10开关频率)。
因为fpo<fzo< fc <fs/2,我们选择Type II型补偿器.(可对照上一页分析原因)
步骤4: 确定所需要的补偿器的零极点
步骤5: 计算实际的电阻电容参数
补偿器的bode图
系统开环bode图
5、数字和模拟环路的差别 
模拟控制的电源-----s域(连续)
数字控制的电源-----z域(离散)
数字控制的电源设计方法(直接/间接)
6、相关仪器和软件的使用 
环路分析仪-环路设计最给力的助手


最新评论