欢迎您,请 登录 或 注册

当前位置:首页 医疗器械维修 基础 电子 查看内容

【值得收藏】4种电源并联均流电路大比拼

2017-7-14 15:15 阅读: 2245 评论: 0 编辑: ygzx1
[导读]4种电源并联均流电路大比拼1导读先说说为什么需要均流电路,我们知道,当一个模块无法提供负荷需要的电流的时候,可以采用多个模块并联的方式来提供总的负荷,但由于每个模块的输出电压无法完全一致,输出阻抗特性也 ...
4种电源并联均流电路大比拼1导读
先说说为什么需要均流电路,我们知道,当一个模块无法提供负荷需要的电流的时候,可以采用多个模块并联的方式来提供总的负荷,但由于每个模块的输出电压无法完全一致,输出阻抗特性也会有所区别,简单的将模块并联在一起,并不能保证各模块输出电流完全一致,很可能会出现有的模块全负荷工作,有的模块却空载运行的情况,我们知道,模块空载及满负荷运行,都不是最佳运行状态,对于系统的整体寿命也就可想而知了。所以,就需要额外的电路来实现均流的功能,让所有模块均分负载。
再说说如何实现均流,其实,模块为什么不均流原因也很简单,就是输出电压不一致,有人可能要问,我都将电压调整一致直接并联可以不?如果你能保证所有模块输出电压完全一致且模块的阻抗特性也完全一致,那么直接并联应该是没有问题的(没试过,不确定哈)但是我们能将所有模块电压调整的完全一致而且随着负载的变化,模块输出电压的变化趋势也一致吗?如果你有方法,欢迎指点,但大多数情况下,这种情况是无法实现的。那么我们如何实现均流呢?简单的说,就是通过外加的均流电路,让模块输出电压一致,电流大的,将电压调低,电压小的,将电压调高,就可以实现均流了,是不是很简单?
2输出阻抗法
先来说一下第一种均流方法,输出阻抗法,droop法:
负载阻抗法你可以简单的理解成,对于模块来说,输出电流越大,模块输出电压会越低,这样两个模块并联在一起,原来输出电压高的模块,由于输出电流的增加,模块输出电压降低,自然就无法输出更多的电流,那么电流就由其余模块提供了。具体的电路可以由上面的电路来实现,前级放大电路对输出电流信号进行放大,然后与反馈信号进行叠加送入电压环,随着电流的增加,就可以降低输出电压。可别叠加错了,如果你叠加到基准端,那逻辑就反了,电流越大输出越高。这种均流方式我没有试过,因为这种方式随着电流的增加,输出电压是变化的,有时候可能变化比较大,对于有稳压精度要求的模块来说,肯定是不合适的。
3主从设置法
主从设置法:就是人为设置一个主模块,所有模块以该模块为参考,输出电流。下图为网上摘录的一个主从设置均流法的工作示意图。
从上图可以看出,在这种工作方式下用n个单元,其中一个单元(主控单元)工作在电压源(CV)方式,其余n-1个单元工作于电流源(CC)方式。它实际上是由电压环(外环)和电流环(内环)构成电流控制型的双环控制,或说成是电压控制的电流源。这种均流方式最大的缺点就是,主模块是我们设计过程中指定的,如果工作过程中主模块发生问题,那么整套系统将瘫痪。
4平均电流法
平均电流法:平均电流法首先要得到一个平均电流,也就是总负载电流除以模块总数得到的电流值,各模块电流与该平均电流比较,如果模块电流大于平均电流就调低模块输出电压,反之调高模块输出电压,从而实现各模块输出电流一致。在平均电流法中,将所有模块的输出电流,通过一个电阻接到一起,就可以得到所有模块输出电流的平均值,这个点我们称之为均流母线,如下图所示:
如果V1-V4分别是四台模块的输出电流值,只要R1-R4选值一样,那么A点电压值就是(V1+V2+V3+V4)/4,也就是均流母线上的电压值就是所有模块输出电流的平均值。
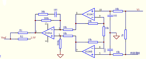
采用简单的LM324,就可以实现平均电流均流法,具体的均流电路图及参数如下:
对于图中电路,VI代表本模块输出电流信号,通过一个1K的电阻引出到均流母线,均流母线上的电压为所有并联模块输出电流的平均值,对于上图的原理图,当模块单独工作的时候,均流母线是悬空的,运放输入是高阻态,所以本模块电流VI与均流母线上电压一致,也就是本模块电流与均流母线电流没有偏差,整个电路输出电压(N104的1脚)为0V。这个时候通过设置R1\R2的值,可以得到模块自身的输出电压,当模块并联工作的时候,如果本模块输出电流小于平均电流,即VI电压小于均流母线电压,则经过查分放大及后级放大电路后,在1脚可以得到一个VI与均流母线电压误差90倍放大后的电压值,且输出电压为正,这样就会抬高Vref的电压值,从而提高模块输出电压,增加模块输出电流。如果本模块输出电流大于平均电流,就会输出一个低的电压,降低基准,从而调低输出电压。
这种均流方式既可以调低电流大的模块的输出电压,也可以调高电流小的模块的输出电压,也即是电压是双向跳动的。
峰值第一次做模块均流的时候,就是采用的这种均流方式,并联模块数量为12个,系统输出电压调节范围198-286V,系统稳压精度0.5%,均流精度3%以内。 
对于模块而言,均流基本属于免调试的部分,关键的重点是系统的接线,在系统接线中最主要的一点就是模块输出的地要在模块输出就近位置接到一起,也就是说所有模块输出的负之间的阻抗越低越好。
5峰值电流法
峰值电流法就是在所有并联模块中,模块自动选举产生一位主模块,其余所有模块电流向该模块靠拢,企图达到主模块的电流(但永远却达不到) 
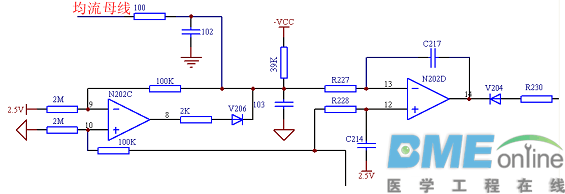
平均电流均流法中,连接到均流母线的电阻换成二极管,就变成了峰值电流均流法,电路图如上图所示,假设有N个模块并联,模块输出电流对应的电压分别为V1\V2….Vn,很明显从上图可以看到,均流母线上体现的将是模块输出电流最大的模块的电压Vx(有一个二极管压降,即使将平均电流均流法中的四个电阻换成四个二极管,很明显A点电压将是最高电压减去一个二极管压降了)。这个模块我们称之为主模块,从上面电路图上可以看出,电路会调整所有模块输出电流向主模块对应的电流靠近,但由于均流母线电压与主模块电流对应的电压相差一个二极管压降,所以从模块输出电流永远是紧跟主模块,但超不过主模块。
与主从设置法比较,这种均流方式里面的主模块,是由并联模块自己选就产生的,所以这种均流方式,也称为民主均流模式。当主模块故障的时候,在其余模块里会再次选举产生一个模块作为主模块。系统仍可以正常工作。
下图为曾经采用过的一种峰值电流均流模式的具体电路。 工作原理基本与3902类似,采用2.5V基准提供一个偏置电压,拉开主模块与从模块之间的差距,-2.5V的电平是为了让模块单独工作是,均流电路输出高电平,这样结合后面二极管,均流电路就不起作用了。
需要说明的是,由于偏置是2.5V提供的,所以在额定输出电流下,电流检测放大电路的输出电压应低于2.5V,也就是前面提到V1。

最新评论

扫码打开小程序

扫码安装APP

返回顶部