欢迎您,请 登录 或 注册

当前位置:首页 医疗器械维修 基础 电子 查看内容

【技术盛宴】运放参数的详细解释和分析(上)

2017-7-14 15:14 阅读: 327 评论: 0 编辑: ygzx1
[导读]1输入偏置电流和输入失调电流一般运放的datasheet中会列出众多的运放参数,有些易于理解,我们常关注,有些可能会被忽略了。在接下来的一些主题里,将对每一个参数进行详细的说明和分析。力求在原理和对应用的影响上 ...
1输入偏置电流和输入失调电流
一般运放的datasheet中会列出众多的运放参数,有些易于理解,我们常关注,有些可能会被忽略了。在接下来的一些主题里,将对每一个参数进行详细的说明和分析。力求在原理和对应用的影响上把运放参数阐述清楚。由于本人的水平有限,写的博文中难免有些疏漏,希望大家批评指正。
    第一节要说明的是运放的输入偏置电流Ib和输入失调电流Ios .众说周知,理想运放是没有输入偏置电流Ib和输入失调电流Ios .的。但每一颗实际运放都会有输入偏置电流Ib和输入失调电流Ios .我们可以用下图中的模型来说明它们的定义。

输入偏置电流Ib是由于运放两个输入极都有漏电流(我们暂且称之为漏电流)的存在。我们可以理解为,理想运放的各个输入端都串联进了一个电流源,这两个电流源的电流值一般为不相同。也就是说,实际的运入,会有电流流入或流出运放的输入端的(与理想运放的虚断不太一样)。那么输入偏置电流就定义这两个电流的平均值,这个很好理解。输入失调电流呢,就定义为两个电流的差。
    说完定义,下面我们要深究一下这个电流的来源。那我们就要看一下运入的输入级了,运放的输入级一般采用差分输入(电压反馈运放)。采用的管子,要么是三级管bipolar,要么是场效应管FET。如下图所示,对于bipolar,要使其工作在线性区,就要给基极提供偏置电压,或者说要有比较大的基极电流,也就是常说的,三极管是电流控制器件。那么其偏置 电流就来源于输入级的三极管的基极电流,由于工艺上很难做到两个管子的完全匹配,所以这两个管子Q1和Q2的基极电流总是有这么点差别,也就是输入的失调电流。Bipolar输入的运放这两个值还是很可观的,也就是说是比较大的,进行电路设计时,不得不考虑的。而对于FET输入的运放,由于其是电压控制电流器件,可以说它的栅极电流是很小很小的,一般会在fA级,但不幸的是,它的每个输入引脚都有一对ESD保护二极管。这两个二极管都是有漏电流的,这个漏电流一般会比FET的栅极电流大的多,这也成为了FET输入运放的偏置电流的来源。当然,这两对ESD保护二极管也不可能完全一致,因此也就有了不同的漏电流,漏电流之差也就构成了输入失调电流的主要成份。

 

下面列表中上表是bipolar的LM741的输入偏置电流和输入失调电流,这个电流流到外面电阻,即使是K欧级的,也会产生几十uV的失调电压,再经放大,很容易就会使输出的电压误差到mV级。下表则是CMOSFET的OPA369的输入偏置电流和输入失调电流,这两个值要小的多了,比较好的COMS运放输入偏置电流和输入失调电流的典型值可以做到小于1pA的目标。
这里还要强调的是,ESD的反向漏电流是与其反相电压有关的。因此当Vin=(Vcc-Vss)/2 时,加在两个ESD保护二极管的电压相当,他们的反向电流可以认为是近似相等的,此时理想情况是无电流流入或流出的,实际情况是电流达到最小值。因此这时有最小的偏置电流,当运放输入端电压Vin不等于(Vcc-Vss)/2,势必造成一个二极管的反向电压高,另一个低,此时两个二极管的反向漏电流就不等了,这个差电流就会构成了输入偏置电流的主要成份。这个现场称为领节效应。因此要使FET输入偏置电流最小,就要把共模电压设置在(Vcc-Vss)/2处。
    上面分析了定义和来源。下面就要说说这两个参数对电路的影响了,输入偏置电流会流过外面的电阻网络,从而转化成运放的失调电压,再经运放话后就到了运入的输出端,造成了运放的输入误差。这也就说明了,在反向放大电路中,为什么要在运放的同相输入端连一个电阻再接地的原因。并且这个电阻要等于反向输入端的电阻和反馈电阻并联后的值。这就是为了使两个输入端偏置电流流过电阻时,形成的电压值相等,从而使它们引入的失调电压为0。这样说,太抽象了,还是看下面一组图容易理解一些。

 

    再有一点,对于微小电流检测的电路,一般为跨阻放大电路,如光电二极管的探测电路,一般有用光信号都比较微弱转化的光电源信号更微弱,常常为nA级甚于pA级。这个电路的本意是想让光电流向反馈电阻流动从而在放大电路输出端产生出电压。如果选用的运放的输入偏置电流过大,刚这个微弱的光电流会有一部分流入到运放的输入端,而达不到预设的I/V线性转化。
    还需要注意的一点时,许多运放的输入失调电流会随着温度的变化而变化,如下图所示OPAl350的输入失调电流会在高于25度时快速的升高。在100度时的输入偏置电流是25度时的几百倍。如果设计的系统是在很宽的温度范围内工作,这一因素不得不考虑。

以上啰啰嗦嗦的讲了运放的输入偏置电流和失调电流,希望对大家有用。下一节中将详细剖析其它参数。
2如何测量输入偏置电流Ib,失调电流Ios
上一节讲了运放输入偏置电流和输入失调电流。这一节给出输入偏置电流测量方式。 总体来说主要有两种测试方法, 一种是让输入偏置电流流入一个大的电阻,从而形成一个失调电压,然后放大失调电压并进行测量,这样就可以反算出输入偏置;另一种方法是让输入偏置电流流入一个电容,用电容对这个电流进行积分,这样只要测和电容上的电压变化速率,就可以计算出运放的偏置电流。
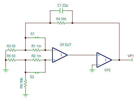
先介绍第一种方法,具体电路如下图所示,C1是超前补偿电容以防止电路的振荡,根据实际电路选择。OP2是测试辅助运放,需选低偏置电压和低偏置电流的运放。测试步骤和原理下面一步一步进行推算。

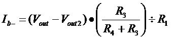
(1)首先测试运放的失调电压。关闭S1和S2,测试出OP2运放的输出电压记下Vout 。则输入失调电压为:
(2)打开S2,待测运放的Ib+流入R2,会形成一个附加的失调电压Vos1,测试出OP2运放的输出电压记下Vout1。则运放同向输入失调电压为:
(2)关闭S2,打开S1,待测运放的Ib-流入R1,会形成一个附加的失调电压Vos2,测试出OP2运放的输出电压记下Vout2。则运放反向输入失调电压为:
(4)运放输入偏置电流为
Ib=[(Ib+)+(Ib-)]/2
 运放输入失调电流为
Ios=(Ib+)-(Ib-)
这种测试方法有几个缺点,一个是使用了很大的电阻R1和R2,一般会是M欧级,这两个电阻引入了很大的电压噪声。受到电阻R1和R2的阻值的限制,难以测得FET输入运放的偏置电流。
 第二种方法测试方法,是让运放的输入偏置电流流入电容,具体测试如下图。从图中的公式很容易理解测试的原理,这个测试的关键,是选取漏电流极小的电容。

(1)打开S1,IB+流入电容C,用示波器观察Vo的变化,结果如下图,按上图的方法就可以计算出IB+。
ΔV /mV
Δt /s
C /nF
Ib /nA
No.1 IB+
166
6.68
9.54
0.237072
(2)关闭S1打开S2,IB-流入电容C,用示波器观察Vo的变化,结果如下图,可以计算出IB-。
(3)再根据定义就可以计算出运放的输入偏置电流和失调电流。
ΔV /mV
Δt /s
C /nF
Ib /nA
No.1 IB-
44
3.22
9.54
0.13036
       这种测试方法可以测得fA级的失调电流。测试时需要选用低漏电流的电容,推荐使用极低漏电流的特氟龙电容,聚丙烯(PP)电容或聚苯乙烯电容。
       再分享一个经验,就是贴片电容在焊接过程中,由于引脚可能残留焊锡膏等杂质,会使FET运放的漏电流大大的增加。曾经测试一个偏置电流为小于10pA级的运放,由于没有对引脚 进行清洗,结果测得结果出现了很大的误差,或者叫差错,达了nA的水平了。
3输入失调电压Vos及温漂
在运放的应用中,不可避免的会碰到运放的输入失调电压Vos问题,尤其对直流信号进行放大时,由于输入失调电压Vos的存在,放大电路的输出端总会叠加我们不期望的误差。举个简单,老套,而经典的例子,由于输入失调电压的存在,会让我们的电子秤在没经调校时,还没放东西,就会有重量显示。我们总不希望,买到的重量与实际重有差异吧,买苹果差点还没什么,要是买白金戒指时,差一克可是不少的money哦。下面介绍一下运放的失调电压,以及它的计算。最后再介绍一些低输入失调电压运放。不足之处,多多拍砖。
   理想情况下,当运放两个输入端的输入电压相同时,运放的输出电压应为0V,但实际情况确是,即使两输入端的电压相同,放大电路也会有一个小的电压输出。如下图,这就是由运放的输入失调电压引起的。
    当然严格的定义应为,为了使运放的输出电压等于0,必需在运放两个输入端加一个小的电压。这个需要加的小电压即为输入失调电压Vos。注意,是为了使出电压为0,而加的输入电压,而不是输入相同时,输出失调电压除以增益(微小区别)。
运放的输入失调电压来源于运放差分输入级两个管子的不匹配。如下图。受工艺水平的限制,这个不匹配是不可避免的。差分输入级的不匹配是个坏孩子,它还会引起很多其他的问题,以后介绍。
 
    曾经请教过资深的运放设计工程师,据他讲,两个管子的匹配度在一定范围内是与管子的面积的平方根成正比,也就是说匹配度提高为原来的两倍。面积要增加四倍,当到达一个水平时,即使再增加面积也不会提高匹配度了。提高面积是要增加IC的成本的哦。所在有一个常被使用的办法,就是在运放生产出来后,进行测试,然后再Trim(可以理解为调校了)。这样就能使运放的精度大在提高。当然,测试和Trim都是需要成本的哦。所以精密运放的价格都比较贵。这段只当闲聊,呵呵。
    我们关注输入失调电压,是因为他会给放大电路带来误差。下面就要分析它带来的误差。在计算之前,我们再认识一个让我们不太爽的参数,失调电压的温漂,也就是说,上面提到的输入失调电压会随着温度的变化而变化。而我们的实际电路的应用环境温度总是变化的,这又给我们带来了棘手的问题。下表就是在OPA376 datasheet上截取下来的参数。它温漂最大值为1uV/℃(-40℃to 85℃)。一大批运放的Vos是符合正态分布的,因此datasheet一般还会给出offset分布的直方图。
 
   当温度变化时,输入失调电压温漂的定义为:
 
 刚忘记了另一个重要的参数,就是运放输入失调电压的长期漂移,一般会给出类似uV/1000hours或uV/moth等。有些datasheet会给出这一参数。
 下面举例计算一下OPA376,在85℃时的最大失调电压,主要是两部分,一部分是25度时的输入失调电压,另一部分是温度变化引起的失调电压漂移。
具体步聚如下图。从结果来看似1uV/℃温漂,在乘上温度变化时,就成为了误差的主导。因此,如果设计的电路在宽的温度范围下应用,需在特别关注温漂。
 
Vos(85℃)= 25uV+60uV=85uV.
如果放大电路的Gain改为100,则最大输出失调电压就为8.5mV。这是最差的情况。
    关于输入失调电压的测试在"运放参数的详细解释和分析-part2,如何测量输入偏置电流Ib,失调电流Ios"中有介绍,感兴趣的话,可以去看看。还有简单的测试方法,如下图:
Vos = Vout/1001
    需要提醒的是,使用简易方法测试单电源运放的输入失调电压时,需要将输入端短路并提供一个低噪声的稳定电压偏置。如下图。

下面列一些低温漂运放,它们的最大漂移只有0.05uV/℃。输入失调电压Vio最大值只有5uV。

最新评论