|
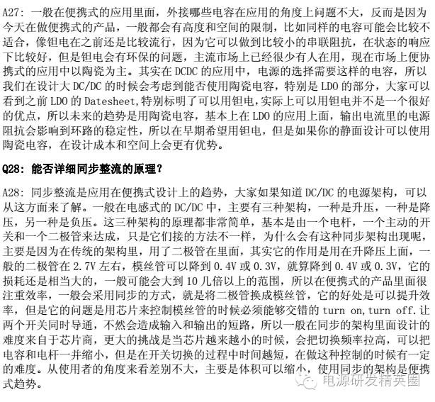
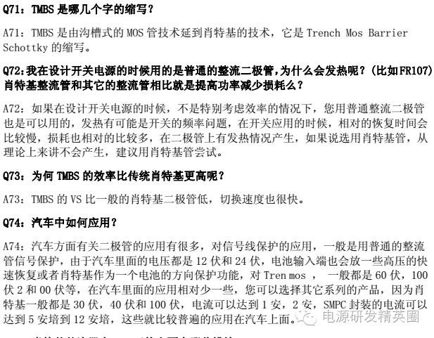
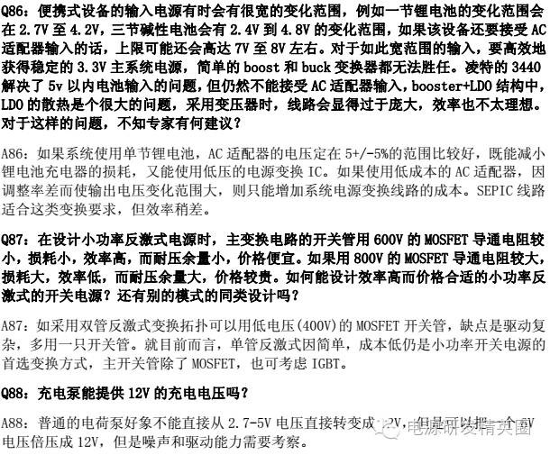
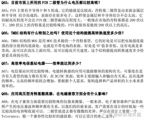
电源设计经典100问 ![]() ![]() ![]() ![]() A9:一般来讲,“嚓”的一声是由磁性器件的磁性和线圈发出的,也可能是由变压器和电感产生的;“磁磁磁”的声音是由变压器发出的,尤其是在反激变压器里,由于变压器有储能的缘故。解决方案有两种,第一要让整个系统工作很平稳,不要有大小波的出现。第二是在选用元器件时,要减小电容的损耗值。具体情况因设计而定。谢谢! Q10:请问数字控制技术设计指的是什么?是指 PWM吗? A10:数字控制技术是指内部控制器采用数字的方式来做。 Q11:ACDC适配器技术已经非常成熟了,现有的PWM控制器如384X、1203、6841都能达到很好的性能,为什么 iwatt还要在这个模拟领域介绍数字技术,该数字技术有何特殊性呢? 或是能降低成本吗? ![]() Q13:请谈谈数字技术在开关电源应用方面的现状和未来发展,及其所具有的突出优势和劣势? A13:这个是一个通用的问题,并不是针对我们公司的产品,所以我就说一下在这个行业数字控制的优点和缺点体现在那些方面。从优点来讲,大概有七点:第一点是它的监测。比如说监测电源的电压变化、电流变化、温度的变化,这些变化随着时间而改变。当电源在运行时,电压会发生很多变化,这就是检测的功能。在传统的模拟电源里很容易实现;第二点是通讯功能。大部分电子设备都是以数字技术为基础的,有了数字接口,通讯起来非常简单;接下来是控制的技术。电源从根本上来讲就是一个开和一个关,信号本身就一个数字的信号,所以对于数字技术来说,需要数字来控制系统是自然的;第四点是配置问题。它能动态的检测系统的参数,就像在系统运行的过程中,随着负载的变化,输出的电流是变大还是变小,系统对稳定性或者环路的参数来讲是有变化的;对数字技术来讲,可以检测到当前的系统到底运行在什么样的状态,输出的功率是多少,那么当前系统的模型就是什么状态。从控制的角度来讲,可以变化参数;保护功能也很重要,保护功能也是一个数字的信号,也就是说PT是不是过热了,是不是过压了,是不是应该先把它关掉,或者说它什么时候安全了,再把它打开;第六点是检测问题。如果系统发生了问题,从某种角度来讲,只能通过示波器或万用表测量,从外围的设备来检测到底是什么问题。对于数字技术,很多信号都是在数字内部已经表现出来,如果有其他设备的检测接口,就可以直接把这个问题说出来。从系统的角度来讲,如果一个系统有两个电源,当电源出了问题,可以告诉系统到底是哪个电源出了问题,如果系统有很多电源或很多输出,哪个电压需要先进行,哪个电压需要后进行,这是一个顺序的问题,这些问题都可以通过数字技术实现。这些就是数字电源的优势。从劣势来讲,因现在市场上数字电源还不是很广泛,从元器件的角度来讲,像模拟的控制芯片,比如3842、3843很多厂商都在生产,但是生产出来的产品并不是一样的,所以在通用性问题或者成本问题上,很多设计人员都有一些顾虑。从设计的本身来讲,并不是那么广泛和完善。有些设计人员担心,我们设计的数字芯片是不是把以前的模拟的概念都忘记了,是不是我要学很多编程,从目前来看这也是一个比较劣势的地方。从我们公司的角度出发,另外从iwatt的产品来看,我们希望提供一个低成本,并且非常容易设计,也就是说并不需要大家去编程,并不需要大家了解到底内部数字是怎么样去实现,设计的时候只需要像传统的芯片一样,以传统芯片的眼光,从模拟的角度去看这个芯片怎么设计。在这个过程就能体会数字设计的优点在哪里。 ![]() Q15:什么是实时波形分析? A1 5:谈到实施波形分析,不可避免的要谈到原边控制。原边控制跟副边控制本质上的区别是如果采用传统的副边控制来检测副边的输出电压和输出电流,必然是已经通过整流、滤波以后的输出电压,它是一个非常稳定的DC电压,并不是交流电压。因为电压非常稳定,所以任何时候读取都可以,也就是说在开关周期的任何一点去读取这个电压都不会相差非常大。变压器本身是一个交流能量传递的器件,直流的信号没有办法穿过变压器的传递副边。在原边来检测的话,检测到的必然是一个交流的信号,从设计的方面来看,采集的信号从变压器的绕组来采集这样一个反馈的信号。变压器反馈的这个绕组的信号它反映的是输出电压,但是它并不等于输出电压,而且它是一个交流信号。那么到底在一个什么地方应该采这样一个电压? 随着不同的功率变化,不同的输出变化,到底是恒压控制还是恒流控制,在各种状态下,到底怎样取得这么一个最准确的采集点。我们通过原边来控制这么一个数字技术就可以达到非常精确的恒压和恒流的控制。所谓的实时控制,就是说在每一个周期,都对变压器上的波形每一点都进行分析,通过对交流波形的实时分析,我们要不停的寻找一个最佳的点去采集这个电压。同时,通过实时的分析就知道系统工作开通到底在多少时间,关断到底在多少时间,还有变压器的磁恢复到底是多少时间,这些都是每个周期动态的实现。一个更重要的方面,因为所有的变压器都会有非常大的噪音的,没有那么平滑,那么利用数字技术实现了动态的滤波,根据系统它的噪音到底应该是多大,怎样把这些噪音滤掉,怎么样会把原始的准确的输出电压、输出电流还原出来,这就是我们所做的一个实时的波形分析。 ![]() ![]() ![]() Q22:请问100-240v-acin-5v10a-3 3v15a-12v05a-要求有PFC的情况下效率>80% . . A22: 这是一个效率问题,我们是这样认为的,我们方案是有了,PFC效率我们可以选用CRM了,因为整个功率大概是100瓦左右,所以我们选CRM,在DCM的时候,它的效率相应来说比 CCM高一点。我们input100伏的时候,效率可能达到92%到94%左右,对于PWM我们有两种选择方案,一种是半桥LLC就是半桥谐振的方案,另一种就是有源钳位的。这两个优缺点是不一样的。对 LLC来说主开关损耗会小很多。它工作在零低压下面。对电流来说,输出电流是在零电流模式,这个LLC做的时候后面可能要加 DC,我们会推荐大家用 NCP5425,我们一个INPUT,两个输出,相位是错开的。这样的好处是前端的纹波电流会小很多,不需要 LLC提供12伏的电流很大,另外第二个方案我们会推荐有源钳位,就是我们 NCP1562或 NCP1282都可以做,有有源钳位的优势就是后面我们可以省掉DCDC,因为有元钳位我们可以做同步的自驱动,这样效率会提高很多。我想我们DCDC,对于400伏输入5伏和3.3伏输出这块。我想我们效率可以做到88%左右, 对于LLC芯片我们用NCP1396和NCP1395,这两个有区别,1396我们把高压驱动放进去了,NCP1395就没有高压驱动。这样的话呢?优缺点就不一样了,在频率要求很高的情况下。可能用NCP1395就比较方便一点。在要求不是很严格的情况下。用 NCP1396从电路上的元件数比较简单一点。NCP1395的工作频率可以达到一兆,但是你工作频率不可能跑到一兆,你开机的时候频率会跑的很高,因为 LLC电路决定的,如果你开机的时候它的频率很低,那么它的开机电流会变得很大,因为你刚开机的时候相当于在短路状态下。 4.电源管理芯片在便携式产品的应用Q26: 一般的LDO和高PSRR的LDO有甚么分别? A26:这个问题问得非常典型,其实一般的LDO是起到稳定电压的作用,它对温波造成的控制抑制基本集中在10K以下,在典型的 LDO数据手册里面,在10K或是100K以下的 PSR通常是在40DB以下,因为此时的LDO误差放大器基本上已经失去了放大能力。对于实际的需求来说,很多DCDC电源它的温波频率是在几百 K甚至上兆,如果是一个普通的 LDO,对于这样的噪声抑制没有任何能力,它只对声频范围有抑制能力,对于需要射频应用的场合,LDO通常是无能为力的,而高PSR的 LDO则能提供这方面的抑制,所以这也是一个根本上的完全不同的区别。 Q27: DC/DC一般外接什么电容?钽电容还是陶瓷电容? ![]() Q29: 如何选用电源管理芯片?我有12V的电压输入,能不能直接用一个TPS7333直接. A29:这是一个很典型的例子,如何选择LDO或DC/DC来做到,一般从成本考虑,我们会首先考虑LDO,LDO的优点是输出温波较小,输出非常干净,成本低,设计简单,但是它带来的负面效应就是它的效率比较差,LDO的效率好不好是从输入和输出的压差来看,在今天的应用上面LDO的输入和输出压差非常小,用Vin/V out,你会发现它的效率还是不错的;反过来,如果输入和输出的压差很大的话,效率会很差。以便携式的产品来讲,这种状况是不能接受的,如果是一般桌上型产品的应用,效率可能就不是那么重要,反而考虑的是如何散热的问题,所以根据你的输出电流可以算出压差造成的损失和热有多少,如果这个问题没办法解决我们还是建议回到 DC/DC的应用,因为此时已经不是效率的问题,是散热部分的问题,如果散热无法解决机器就无法运转,最后的电路成本可能会比 DC/DC来得高。 ![]() ![]() ![]() ![]() ![]() ![]() ![]() ![]() ![]() ![]() ![]() ![]() ![]() ![]() ![]() ![]() ![]() ![]() ![]() ![]() ![]() ![]() ![]() ![]() ![]() ![]() ![]() ![]() Q91:开关电源总会有电磁辐射,同时越有可能受到其他电器设备的干扰。怎样做才能达到期即不受其他电器的干扰,又有效地方志器向外辐射呢? A91:开关电源因工作在高电压大电流的开关状态下,其引起的电磁兼容性问题是相当复杂的。从整机的电磁兼容性讲,主要有共阻抗耦合、线间耦合、电场耦合、磁场耦合和电磁波耦合几种。电磁兼容产生的三个要素为:干扰源、传播途径及受干扰体。共阻抗耦合主要是干扰源与受干扰体在电气上存在共同阻抗, 通过该阻抗使干扰信号进入受干扰对象。线间耦合主要是产生干扰电压及干扰电流的导线或 PCB线,因并行布线而产生的相互耦合。电场耦合主要是由于电位差的存在,产生的感应电场对受干扰体产生的耦合。磁场耦合主要是大电流的脉冲电源线附近产生的低频磁场对干扰对象产生的耦合。而电磁波耦合,主要是由于脉动的电压或电流产生的高频电磁波,通过空间向外辐射,对相应的受干扰体产生的耦合。实际上,每一种耦合方式是不能严格区分的,只是侧重点不同而已。 从电磁兼容性的三要素讲,要解决开关电源的电磁兼容性,可从三个方面入手。1)减小干扰源产生的干扰信号;2)切断干扰信号的传播途径;3)增强受干扰体的抗干扰能力。在解决开关电源内部的电磁兼容性时,可以综合运用上述三个方法,以成本效益比及实施的难易性为前提。
最新评论论坛新帖更多>医工工具 |