欢迎您,请 登录 或 注册

当前位置:首页 医疗器械维修 基础 电子 查看内容

工程师应该掌握的20个模拟电路

2017-7-14 13:02 阅读: 269 评论: 0 编辑: ygzx1
[导读]对模拟电路的掌握分为三个层次。初级层次是熟练记住这二十个电路,清楚这二十个电路的作用。只要是电子爱好者,只要是学习自动化、电子等电控类专业的人士都应该且能够记住这二十个基本模拟电路。中级层次是能分析这 ...
对模拟电路的掌握分为三个层次。
初级层次是熟练记住这二十个电路,清楚这二十个电路的作用。只要是电子爱好者,只要是学习自动化、电子等电控类专业的人士都应该且能够记住这二十个基本模拟电路。
中级层次是能分析这二十个电路中的关键元器件的作用,每个元器件出现故障时电路的功能受到什么影响,测量时参数的变化规律,掌握对故障元器件的处理方法;定性分析电路信号的流向,相位变化;定性分析信号波形的变化过程;定性了解电路输入输出阻抗的大小,信号与阻抗的关系。有了这些电路知识,您极有可能成长为电子产品和工业控制设备的出色的维修维护技师。
高级层次是能定量计算这二十个电路的输入输出阻抗、输出信号与输入信号的比值、电路中信号电流或电压与电路参数的关系、电路中信号的幅度与频率关系特性、相位与频率关系特性、电路中元器件参数的选择等。达到高级层次后,只要您愿意,受人尊敬的高薪职业--电子产品和工业控制设备的开发设计工程师将是您的首选职业。
电路一、桥式整流电路
1、二极管的单向导电性:
伏安特性曲线:
理想开关模型和恒压降模型:
2、桥式整流电流流向过程:
输入输出波形:
3、计算:Vo, Io,二极管反向电压。
电路二、电源滤波器
1、电源滤波的过程分析:
波形形成过程:
2、计算:滤波电容的容量和耐压值选择。
电路三、信号滤波器
1、信号滤波器的作用:与电源滤波器的区别和相同点:
2、LC 串联和并联电路的阻抗计算,幅频关系和相频关系曲线。
3、画出通频带曲线。计算谐振频率。
电路四、微分和积分电路
1、电路的作用,与滤波器的区别和相同点。
2、微分和积分电路电压变化过程分析,画出电压变化波形图。
3、计算:时间常数,电压变化方程,电阻和电容参数的选择。
电路五、共射极放大电路
1、三极管的结构、三极管各极电流关系、特性曲线、放大条件。
2、元器件的作用、电路的用途、电压放大倍数、输入和输出的信号电压相位关系、交流和直流等效电路图。
3、静态工作点的计算、电压放大倍数的计算。
电路六、分压偏置式共射极放大电路
1、元器件的作用、电路的用途、电压放大倍数、输入和输出的信号电压相位关系、交流和直流等效电路图。
2、电流串联负反馈过程的分析,负反馈对电路参数的影响。
3、静态工作点的计算、电压放大倍数的计算。
4、受控源等效电路分析。
电路七、共集电极放大电路(射极跟随器)
1、元器件的作用、电路的用途、电压放大倍数、输入和输出的信号电压相位关系、交流和直流等效电路图。电路的输入和输出阻抗特点。
2、电流串联负反馈过程的分析,负反馈对电路参数的影响。
3、静态工作点的计算、电压放大倍数的计算。
电路八、电路反馈框图
1、反馈的概念,正负反馈及其判断方法、并联反馈和串联反馈及其判断方法、电流反馈和电压反馈及其判断方法。
2、带负反馈电路的放大增益。
3、负反馈对电路的放大增益、通频带、增益的稳定性、失真、输入和输出电阻的影响。
电路九、二极管稳压电路
1、稳压二极管的特性曲线。
2、稳压二极管应用注意事项。
3、稳压过程分析。
电路十、串联稳压电源
1、串联稳压电源的组成框图。
2、每个元器件的作用;稳压过程分析。
3、输出电压计算。
十一、差分放大电路
1、电路各元器件的作用,电路的用途、电路的特点。2、电路的工作原理分析。如何放大差模信号而抑制共模信号。3、电路的单端输入和双端输入,单端输出和双端输出工作方式。十二、场效应管放大电路
1、场效应管的分类,特点,结构,转移特性和输出特性曲线。2、场效应放大电路的特点。3、场效应放大电路的应用场合。十三、选频(带通)放大电路
1、每个元器件的作用:选频放大电路的特点:电路的作用:2、特征频率的计算:选频元件参数的选择:3、幅频特性曲线:十四、运算放大电路
1、理想运算放大器的概念:运放的输入端虚拟短路:运放的输入端的虚拟断路:2、反相输入方式的运放电路的主要用途:输入电压与输出电压信号的相位关系是:3、同相输入方式下的增益表达式分别是:输入阻抗分别是:输出阻抗分别是:十五、差分输入运算放大电路
1、差分输入运算放大电路的的特点:用途:2、输出信号电压与输入信号电压的关系式:十六、电压比较电路
1、电压比较器的作用:工作过程是:2、比较器的输入-输出特性曲线图:3、如何构成迟滞比较器:十七、RC振荡电路
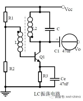
1、振荡电路的组成:振荡电路的作用:振荡电路起振的相位条件:振荡电路起振和平衡幅度条件:2、RC电路阻抗与频率的关系曲线:相位与频率的关系曲线:3、RC振荡电路的相位条件分析:振荡频率:如何选择元器件:十八、LC振荡电路
1、振荡相位条件分析:2、直流等效电路图和交流等效电路图:3、振荡频率计算:十九、石英晶体振荡电路
1、石英晶体的特点:石英晶体的等效电路:石英晶体的特性曲线:2、石英体振动器的特点:3、石英晶体振动器的振荡频率:二十、功率放大电路
1、乙类功率放大器的工作过程:交越失真:2、复合三极管的复合规则:3、甲乙类功率放大器的工作原理分析:自举过程分析:甲类功率放大器的特点:甲乙类功率放大器的特点:

最新评论

扫码打开小程序

扫码安装APP

返回顶部