欢迎您,请 登录 或 注册

当前位置:首页 医疗器械维修 基础 电子 查看内容

图文并茂Layout对开关电源的重要性

2017-7-14 12:36 阅读: 313 评论: 0 编辑: ygzx1
[导读]小弟起步比较低,没有什么系统的学习,以前以为了解器件,学好原理就行,后来开始自己Layout才发现,画板对开关电源的重要性,因为小弟Layout自学为主,碰到的实际问题比较多。如今的电源市场,拼体积、拼价格、拼性 ...
  小弟起步比较低,没有什么系统的学习,以前以为了解器件,学好原理就行,后来开始自己Layout才发现,画板对开关电源的重要性,因为小弟Layout自学为主,碰到的实际问题比较多。  如今的电源市场,拼体积、拼价格、拼性能,如何做到这3点就需要一个经验丰富的Layout工程师。
1、静电打坏IC。1.1 VCC电容跟VCC脚越近越好。如下图VCC电容与IC脚太远,静电和耐压都会打坏IC,当然这还要看芯片的抗ESD能力。 1.2单点接地,静电和耐压的回路是一样的,首先我们搞清楚它的回路基本就清晰了,主要2个部分,Y电容,变压器初次级寄生电容。所以这2个器件的地在允许的情况下尽量单点接地,防止打坏IC。 1.3 下面这个最郁闷了,10KV空气没事,15KV挂了,直接炸机,最后调到怕了。后来师傅出了个注意拉窗帘关灯在下图红色部分,Y电容的地一个欢快的小火花颠到了MOS,也就是说15KV要更远的距离,后来把开槽又拉了一部分装绝缘片隔离OK了。 1.4 放电针,不要小看了一个小小的放电针,关键的时候大作用,我有实际看过,如下图在一个黑暗的房间内,打15KV静电,两端放电拉弧产生一个火花消耗掉。要注意安规距离哦。 
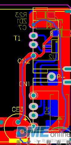
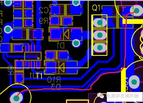
2.Layout对温度的影响。一个画板经验丰富的工程师和一个比较业余的做出来的温度相差10-20度你信嘛,我信了。2.1肖特基温度高,这么办换封装加电流改匝比换品牌,其实Layout也是可以解决的,把肖特基阳极接到母座上,利用母座散热肖特基温度可以下来10度作用。 2.2接着上面那附图,肖特基温度下来了,母座有所提高,变压器和MOS靠母座太近,也可以理解为功率器件之间距离太近,大家知道变压器MOS肖特基啊这些功率器件,在越恶化的环境中性能越差导致温度更高。如下图2者分开和靠近,肖特基和内置MOS的IC 温度相差7度。 2.3利用一切可利用的散热,经常听到某IC,FAE说我们这颗IC温度100度自己实际做出来120度,这就看画板了。车充,开窗,加厚铜箔,利用负极弹片把热导出。 原本125度,上面3点加进去降低20度你信嘛我信了。Q2同步整流,开窗直接接到负极弹片,Q1开关管,U1IC原理Q1Q2。同步2OZ。 130度的图也上一下。这个板 Q1 125度 Q2 134度 IC 120度 电感120度。   3、纹波大家都知道影响这一点的就是减小电容的ESR,加大容量,加差模电感减小纹波电流组成π滤波。上面说到,降低成本,办法总比问题多,先检查板子。,先看下面这个板子,CN1纹波90mV,CN2纹波150mV。仔细看下面蓝色线勾勒出来的地方环路面积太大,把CE3放在2个USB的中间,纹波都降到100mV,实际有困难的话,可以在CN2端再加一个小电容。 不要超捷径要按顺序走,看下图,电流的方向直接忽略的电容的地,纹波近300mV,我们试着把变压器的地接到C4地。再看电流的走向一个完整的回路,纹波降到73mV。  在必须加π滤波的时候也要注意。差模电感前面的电容要大于或者等于或者的容量,否则容易引起震荡。 整流肖特基要靠近滤波电容否则也容易产生震荡,有碰到一次严重的高压炸机。就是下面这幅图曾经把我炸的心力憔悴。 4、EMI 日常中我们调试无非就是吸收,加共模,X电容,变压器屏蔽。其实画板也可以解决很多问题。4.1 MOS与变压器太近。传导NG,这很容易分辨,平均值很多地方超峰峰值也很多地方超。把MOS和LN 拉开距离基本就解决。 4.2 变压器和LN太近。同样 传导NG,峰峰值平均值很多地方超,往往基于结构的弊端没有办法而为之。是的变压器加屏蔽可以解决,可以试着把变压器反馈和次级反着绕。一般也能解决这一成本就省下来了。 
4.3Y电容的接点。如下图Y电容的地直接接大电容的地还是变压器的地2种效果或者输出的低还是正,这个没有硬指标完全看实际效果,在很多时候还是很明显的效果,这里聊一下Y电容最好还是加充电器最好还是加上可以减少纹波噪声,减少手机干扰,适配器的话就看情况了,比如机顶盒加了反而会有干扰。 4.4 车充 比较明显的一点就是,续流二极管的阳极接输入点解的地效果还是很明显的。 
不要去用母座作为走线,阻抗大影响效率,有做过实验影响0.5个点。 
海拔5000m,目前我们做认证就是CCC碰到过着这个要求,主要区别就是空气爬电,初次级都要满足6.4mm 
线要跟半边距离大于0.8mm,给大家看一张图,几乎贴板了,实物成这样了只有0.4造成过电流能力不足。
 
 最短距离8.5左右,当时的绝缘片只包到MOS,G极。

最新评论

扫码打开小程序

扫码安装APP

返回顶部