欢迎您,请 登录 或 注册

当前位置:首页 医疗器械维修 基础 电子 查看内容

开关电源六级能效怎么解?

2017-7-14 12:35 阅读: 701 评论: 0 编辑: ygzx1
[导读]近一两年内,基本做电源产品都为了更新六级能效而忙碌,新规要求倒逼产品升级换代,是好事,也是挑战。 关于六级能效,两个要求:一,待机功耗二,平均效率 针对这两点,除了拥有一颗新颖的IC,还有那些细工需要注 ...
近一两年内,基本做电源产品都为了更新六级能效而忙碌,新规要求倒逼产品升级换代,是好事,也是挑战。         关于六级能效,两个要求:一,待机功耗二,平均效率        针对这两点,除了拥有一颗新颖的IC,还有那些细工需要注意的,扒一扒。         首先,先了解下标准要求: 
美国能效要求
 一、待机功耗 
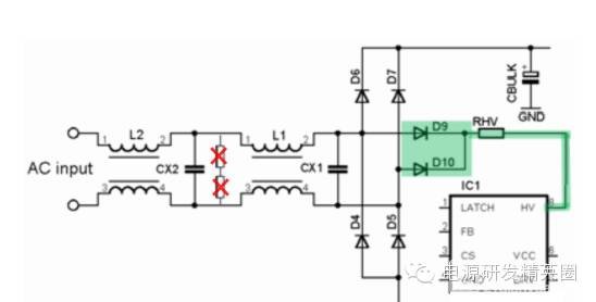
        以美国能效要求为例,要求49W以下空载功耗为0.1W,大于49W空载功耗为0.21W;欧盟49W以下为75mW,大于49W为150mW。在设计电源时,相对于75mW的空载功耗,必须要精打细算到每个细节上。 以下几点为显在的固定消耗点:         1,Vcc启动回路         2,X电容放电回路         3,IC Vcc供电回路         4,电压(电流)检测环路         5,假负载首先,新出的IC大多具有HV启动关断功能,启动后关闭启动电阻回路,避免此回路损耗。当然,这属于IC原有功能,不在本贴的主旨中,这里一带过,同时后面的一些延伸也会用到此引脚,顺带一说。如下:  当没有HV启动功能的芯片时,Vcc只能尽量大启动电阻,大的启动电阻又需要较快的启动时间时,可以这样做,Vcc两级DC接法,C16用于启动储能,C14用于辅助供电储能,使启动时较大R的情况下C能更快充到IC启动阈值: 
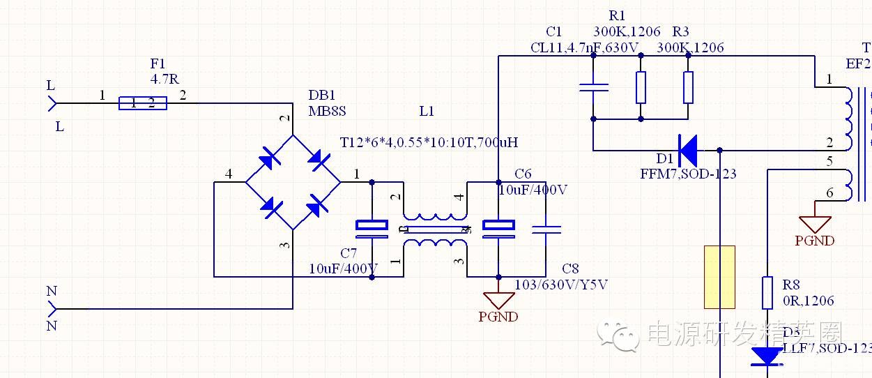
X电容放电 
    IEC60950要求1S内电压下降到37% 
    IEC60065要求2S内电压下降到35V以下 
    
    例, 
    按第1条,X电容放电时间常数RC需小于1, 
    设X电容为0.33uF,Rx*Cx<1,那么Rx<3MΩ,由于电容量存在20%误差,那么此电阻选值留足裕量,那应在Rx*0.7内,约2MΩ。 
    电阻损耗, 
    PR=U2/R,设ACmax=264V 
    PR=2642/2M 
    PR=34.8mW 
    CoC要求49W以下75mW待机或DoE要求49W以下100mW待机,不管那个标准,这部份的损耗都显得巨大。怎么办,使用更小的X电容(当0.1uF以下,可以不使用放电电阻),或想办法让这个R更灵活一点,如下:
1,在断电后,利用IC的HV脚对Cx进行放电
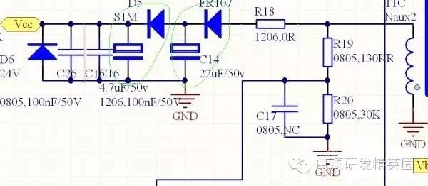
2,没有HV启动脚,将启动电阻接到X电容放电电阻中点,断电后,利用IC的Vcc脚帮助放电,可减小X电容两端电阻的放电功率: 3,把EMC元件后移动,AC端不放X电容:        Vcc供电  尽量小的Vcc限流电阻,减小损耗。一般拥有较宽的Vcc的芯片,只要Vcc电压在要求范围内,供电可不用限流电阻,
较小的电压标测环流,如图流经R11、R16的静态电流。图中两电阻75K+7.5K,回路静态电流约U/R=0.3mA, I2R约7.5mW。如设为47K+4.7K,则U/R=0.49mA, I2R约12.5mW。所以在环路允许的情况下,建议选取较大值。 假负载 一般为了稳定环路在输出预加一定的假负载,在目前6级能效来说,几乎不能接受,假设一个5V1A的电源预加1KR电阻假负载,实际消耗P=U2/R,实际上消耗25mW的功耗,已占COC待机要求的1/3。 所以要稳定,设整合适的环路才是正道。
待机小结:1,从功耗上来说,极大一部份来自于高压启动回路,可以从芯片功能选择,启动取电的设计,储能与Vcc的区分来实现较低的消耗。2,线路中所有元件均存在消耗,所以,对各部份具体核算功耗,再尽可能降低。3,选用具有突发模式的IC,待机处于突发模式,损耗降低明显。
二、效率涉及效率,几乎包含了电源的整个系统设计,从整流到变压器转换,再到整流DC输出所有有电流过的地方都涉及损耗,包括EMI的抑制。要提升效率就是提升整个系统设计的合理性和平衡。不再大范围讲解,主要讲述一些重点和我们容易忽略的一些细节。
桥堆桥堆的损耗是否有注意到,如下同是KBL06,有不同的Vf: 下面为ST品牌,同参数下Vf要低0.1V                Pdiode=Vf*Iavg input curretn        常被忽略的参数,其实一直在侵食我们的效率。输出整流二极管
        输出整流D5选用更低Vf的二极管,CCM下需要更快的Trr,如肖特基。        Vf直接影响损耗及发热        较低的Vf会有小的Pd=Vf*Iout        如下,同品牌在同等条件下参数对比:        MBRB20100CT   Vf:0.95V        MBR20H100CT   Vf:0.88V        损耗差Pd=(0.95-0.88)*Iout        当然实际使用电流下的Vf并不一定为上面标称值,但两者的差别对比,在设计效率上应尽量用更低Vf整流二极管。
变压器对变压器的几点要求:1,尽量低的漏感,可降低损耗,设漏感为LkpPlk=(1/2*Lkp*Ipk^2)*F在确定的F情况下,较低的Ipk和Lkp可得到较低的漏感损耗改善方法:增加耦合面,用三明治或五明治绕线副边较粗的线从Bobbin两端出线,不要横跨线包到Pin脚,减少后面绕组的间隙,降低漏感2,铜损、铁损平衡两方损耗,监测两方面的温升,调整线匝及气隙,使温升平均尽量绕满绕线窗,最大利用变压器功率密度
合理的EMI一般60W及以下产品设计合理的情况下,初级一个大感量共模,次级一个小共模可满足一般IT类同等的EMI要求从效率和EMI考虑上,变压器线包内屏蔽建议用2个铜箔分隔三明治中的初次级,如再增加屏蔽效用不高合理处理MOS及二极管上的高频噪声,一般串磁珠是较高效低成本的应用初级大电解并瓷片电容,对噪声有很好滤除作用
PCB Layout 于效率上的影响,PCB上大的环路线路要短,线宽,尽量小的环流面积。特别次级DC侧,电流要比初级大得多,线宽要控制好。35um 2mm宽1A电流走线(露铜上锡宽度减半),达不到的地方用露铜上锡加粗或在板面上加跳线增大电流。
针对六级能效,目前新IC推出很多特色功能来提升待机和能效,能满足我们应用的IC非常多,基本有几个特点:待机方面1,低启动电流,目前uA级的6Pin。或具HV独立启动的8Pin2,轻载突发模式效率方面1,频率反走2,低压升频(变压器可用较少规格)


最新评论