欢迎您,请 登录 或 注册

当前位置:首页 医疗器械维修 基础 电子 查看内容

【收藏】手把手教你开关电源设计

2017-7-14 12:34 阅读: 1612 评论: 0 编辑: ygzx1
[导读]这是我去年做完第一个反激式电源后写的,内部有各个元器件选取的详细计算公式。关于RCD钳位的,我目前还没有非常好的计算方法,采取的是实验为主的方法,所以文中红字部分,大家有好的,可以补充修改。文字图片都是 ...
这是我去年做完第一个反激式电源后写的,内部有各个元器件选取的详细计算公式。关于RCD钳位的,我目前还没有非常好的计算方法,采取的是实验为主的方法,所以文中红字部分,大家有好的,可以补充修改。文字图片都是我亲手编辑,如有不当之处,大家勿喷。
开关电源的出现使得使用使用市电的设备告别了笨重的变压器和需要使用庞大散热器的线性稳压器,电子产品做到了更小的体积、更轻的重量和更高的效率。但是,开关电源使 得设计门槛大大提高,它要求设计者在电路和磁学上必须有深刻的理解。介绍开关电源的书 籍很多,但是大都过于繁杂,学习和消化完一本书需要大量的时间精力,而即便完成了这一 艰巨的任务,设计者也不见得具备独立设计一个完整电源系统的能力。
这里笔者根据自己所学知识和实际经验谈下反激式开关电源的设计方法,并结合实例变 压器设计的详细计算过程。由于笔者接触开关电源时间不长,文中疏漏与不当之处难免,还 望读者批评指正。
1. 基本反激变换器原理
在讨论具体的设计步骤之前,我们有必要介绍一下反激式开关电源的原理。对于反激式 开关电源,在一个工作周期中,电源输入端先把能量存储在储能元件(通常是电感)中,然 后储能元件再将能量传递给负载。这好比银行的自动取款系统,银行工作人员每天在某一时 间段向自动取款机内部充入一定数目的钱(相当于电源输入端向储能元件存储能量),一天 中剩下的时间里,银行用户从取款机中将钱取走(相当于负载从储能元件中获取能量)。在 银行工作人员向取款机充钱的时候,用户不能从取款机中取钱;客户正在取钱的阶段,银行 工作人员也不会向存款机里面充钱。这就是反激式开关电源的特点,任何时刻,负载不能直 接从输入电源处获取能量,能量总是以储能元件为媒介在输入电源和负载间进行传递的。
下面来看图一,这是反激式变换器的最基本形式,也就是我们常说的 buck-boost(或者 flyback)拓扑。当开关闭合时,输入电源加在电感 L 上,流过电感的电流线性上升,上升 斜率就是输入电压与电感量的比值(在这里以及以下讨论中,我们忽略了开关管的压降,但 是不忽略二极管的压降,这将更符合后面关于离线式反激变换器的实际情况),如下式:
 
在之一过程中,电能转换成磁场能量储存在电感内,电感量一定时,时间越长流过电感的电 流越大,电感中储存的能量也就越大,电感内部储能大小如下式:
 
开关闭合期间,二极管 D 是反偏的,输入到输出端没有通路,电源输入端和电感都不向负 载提供能量。
 
当开关断开时,电感需要通过维持电流的恒定来阻止磁通量的突变,但此时电源输入端 和电感之间没有通路,所以电感两端的电压必须反向(原来的上正下负变为上负下正),使 得二极管 D 正偏导通,储存在电感内部的能量一方面传递给负载,另一方面装换成电场能 储存在输出电容 Co 当中。电感中的电流线性下降,下降斜率为电感上电压与电感量的比值,而此时电感上的电压等于输出电压加上二极管的正向压降,如下式:
 
以上讨论了一个开关周期的情况,为了电路能够持续稳定工作,必需满足一定的条件, 我们仍然以银行自动取款系统做比喻。试想,如果一天过去后,取款机里面的钱还有剩余, 那么第二天银行工作人员就必需减少充入的钱的数目,否则,取款机就肯定放不下这么多钱。 电路中也是一样,如果开关关断的时候,电感内部的能量没有完全转移出去(被负载消耗或 者存入输出电容中),那么接下来开关闭合的时间 Ton 就必需减小,否则周而复始的话,电 感中的电流会不断积累,最终使得电感饱和,换一句话说,为了系统稳定工作,必须满足的 条件就是开关闭合期间电感的电流增加量必须等于开关断开器件电流的减小量,即下式:
 
以一个完整的周期分析,对上面的式子化简得到:
从上面的式子可以看出,系统维持稳定工作的条件就是开关闭合时电感上的电压与开 关闭合时间的乘积等于开关关断时电感上的电压与开关关断时间的乘积相等,这也就是伏秒 数数守恒,这两个乘积其中的一个叫做电感的伏秒数。从上面的一系列式子可以看出,伏秒 数描述了电感中电流的变化量,实际上对应着电感中储存的能够被利用的能量。
下面给出基本反激变换器的电感电流波形。如图二所示,以一个周期为例,从 A 点到 C 点间,开关闭合,电感电流线性上升,在此期间电感电流即开关管电流;从 C 点到 B 点, 开关断开,电感电流线性下降,在此期间电感电流即二极管电流。图中可以看出,流过电感 的平均电流等于电感的峰值电流和谷值电流的中间值。而流过开关管和二极管的平均电流可以由下式确定:
 
这里引出了占空比 D 的概念,即开关开启时间与开关周期的比值。从伏秒数守恒的关 系式我们可以得到基本反激变换器中占空比的计算式如下:
从图一中,我们看到电源输入端只与开关管相连,所以输入电流即开关管电流,也就 是开关闭合时的电感电流;输出端只与二极管和电容相连,又因为电容器不可能流过直流, 所以平均输出电流等于平均二级管电流,即有下式成立: 
 
最后我们给出一个很重要的定义,那就是纹波系数,在不同的书籍和文献中,纹波系 数的定义有一定的区别,为了方便我们接下来的讨论和计算,在这里将纹波系数 KRF 定为电 感电流变化量的一半比上电感平均电流,即:
 
图二电路中,整个开关周期内,流过电感的电流始终不为零。当输出电流减小时,相 应的电感平均电流也减小,如果开关周期、电感量以及输入输出电压不变的话,电感中电流 的变化量保持不变,那么,就可能出现电感中变化的电流大小等于或者大于平均电流两倍的 情况。这个时候,每一个周期内,开关闭合时,电感电流从零开始上升,开关断开后,电感 电流会下降到零。也就是说,此时的 KRF 等于或者大于 1,这就是我们说的临界工作模式和 断续工作模式。相对应的电感电流始终不为零的情况就是连续工作模式。
 
在反激式变换器中,电感量取值越大, 电流的变化量(纹波电流)就越小,在相同输出电流情况下,越不容易进入断续模式;反之, 电感量取值越小,纹波电流越大,在相同的输出电流情况下,越容易进入断续工作模式。
通常在设计过程中,我们可以设定在某一输出电流(即输出功率)时变换器进入临界 模式,电流大于设定值时就进入连续工作模式,小于这一值时进入断续工作模式(即 KRF在 0 到 1 之间)。也可以将变换器设计为一直工作在临界模式或者断续模式(即 KRF 大于等于 1),特别是在单级 PFC 反激式变换器以及准谐振反激式变换器中,这种方式应用较多。 本文以下的讨论均以连续模式为例。
上面讨论了基本反激变换器满足的基本关系式,接下来一节我们开始讨论隔离输出的反 激变换器原理。
2.隔离输出的反反激式变换器电压和电流关系
如果将图一中的电感换成耦合电感,使输入和输出加在不同的绕组上,得到图四 a 所示 的电路。为了方便讨论,我们假设 L1 和 L2 的线圈匝比为 n,耦合系数为 1。当开关闭合时, 电源输入端向电感 L1 中存储能量,根据同名端的关系,L2 中感应出上正下负的电压,二极 管 D 反偏。在开关关断前的一瞬间,L1 中的电流上升到最大值,在开关关断瞬间,L1 与输 入端没有通路,为了阻止磁通量的突变,L2 上的电压反向,使得输出二极管正偏导通,存 储在磁芯中的磁场能转移到输出电容和负载中。
 
图四 隔离输出的反激变换器原理图
图四 a 给出的电路就是离线式反激变换器的雏形了,在实际应用中,我们往往把开关管 放在电源输入的负端,并且输出为上正下负看起来也比较习惯,于是得到了图四 b 所示的反 激式变换器基本结构。
首先我们讨论图四 b 所示电路中 L1 和 L2 中的电流,图五给出了相应的波形图。开关关断瞬间,磁通量不能突变,所以 L2 中的电流等于关断前一瞬间 L1 电流值的 n 倍(n 为 L1 和 L2 线圈匝比)。开关闭合瞬间,为了阻止磁通量突变,L1 中电流等于闭合前一瞬间 L2 中电流的 1/n.。又因为在开关闭合期间和开关断开期间 L1 和 L2 中电流都是线性变化的, 所以我们可以得出如下的关系式:
 
从上面的关系式进一步得到:
 
上面式子中的 n=N1/N2,其中 N1 为 L1 的线圈匝数,N2 为 L2 的线圈匝数。
 
图五 隔离输出的反激式变换器初次级电感电流波形
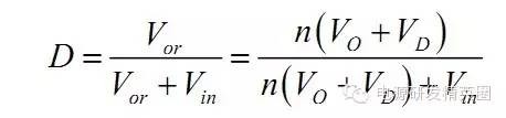
接下来讨论 L1 和 L2 的电压关系,图六给出了相应的波形图。开关闭合期间,根据同 名端和匝比的关系,L2 上感应出上负下正的电压,大小为 Vin/n;开关关断期间,L2 上的电 压等于输出电压加上二极管电压正向压降,极性为上正下负,设这个电压为 VL2,则根据同 名端和匝比关系,L1 上的感应电压为 nVL2,极性变为上负下正。我们把这个电压叫做次级 反射电压 Vor。
 
图六 隔离输出的反激变换器输入输出电压波形
前面提到,为了维持变换器的稳定工作,开关闭合期间电感上电压与闭合时间的乘积应 等于开关断开期间电感上电压与断开时间的乘积。对于耦合电感,我们计算时将开关闭合和 断开期间的电压全部这算到初级来计算的话,就有如下关系:
 
通过上式可以求得占空比如下:
 
不难看出,对于当输入电压最低时,占空比最大。在反激式开关电源中,最大占空比是 一个很重要的参数,对于连续模式的反激式变换器,一般情况下,最大占空比限定在 0.5 以 内,超过 0.5 的话,容易出现次谐波振荡。
不可忽略的是,实际工程中 L1 不可能和 L2 形成理想的全耦合, L1 中有少量的磁通 不能完全耦合到 L2 中,等效为 L1 上串联一个电感量较小的电感,也就是常说的漏感 Lleak。 在开关断开瞬间,这部分不能耦合到 L2 中的磁通也不能突变,于是 Lleak 试图通过将电压反 向来续流,此时开关闭合,没有续流通道,于是 Lleak 上感应出一个很高的尖峰电压 Vpk,这 个电压和上面的反射电压方向相同。在开关断开的瞬间,电源输入电压、次级反射电压和漏 感尖峰电压一起加在开关管上,由于漏感尖峰电压通常很高,能够瞬间造成开关管的损坏, 实际电路中一般要进行钳位处理。
3. 离线式反激变换器的电路原理
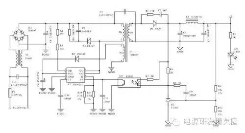
图七给出了一个输出 5V/2A 的电源适配器用到的离线式反激变换器完整的原理图,主芯 片型号为 RM6203(西安亚成微电子),芯片内部集成了完整的控制电路和一个 800V 的高压 功率 BJT。下面我们以这个电路为例分析外围电路的基本作用,对于使用其他控制芯片的电 路,原理上大同小异。
 
图七 输出 5V/2A 的离线式反激变换器 
输入的交流市电经过保险丝 F1 后进入由 C3 和 T2 构成的共模滤波器,滤除电网中的共模干扰信号,然后经过 D2 全桥整流和电容 C6 滤波后得到较为平坦的直流电。直流电通过 R2 和 R5 加在内部开关功率管的基极,向基极注入电流,开关管的集电极(也就是芯片 的OC 引脚)有电流流过,初级绕组开始有电流流过。同时直流电通过 R2 和 R5 向电容 C8 开 始充电,当 C8 上的电压达到 IC 工作的启动电压时,IC 开始工作。
IC 进入正常工作后,在开关关断期间,辅助供电绕组 Na 上感应出的电压使 D5 导通, 辅助绕组为 IC 供电,并将部分能量储存在电容 C8 中,待下一周期开关导通期间,电容为 IC 供电。
图七电路中,R4、C5 和 D3 并联在变压器的初级绕组上,这就是常见的一种吸收漏感 尖峰的电路结构,RCD 吸收电路。当开关管关断瞬间,初级线圈的漏感以及 PCB 线路的寄 生电感感应出很高的尖峰电压时,D3 会正偏导通,由于电容 C5 上的电压不能突变,于是 尖峰电压被箝位在一定的范围内,保护开关管不被损坏。开关断开期间 C5 上增加的能量会 在开关闭合期间消耗在 R4 上,防止 C5 上的电压不断升高。
图七中的电容 C10 用于设置 IC 内部的振荡器工作频率,C1 并联在初次级之间用于减 小差模干扰。R10 和 R11 接在开关管发射极和初级地之间,当次级电流增大时,由第二节推 出的关系可知,初级开关的峰值电流也会成比例增加,导致 R10 和 R11 上的电压升高,IC 通过检测这个电压判断次级是否出现过流或者短路,如果是,IC 将执行相应的保护动作。
接下来我们看次级电路。次级绕组 Ns 输出后的基本结构和第二节讨论的完全一致,增 加的输出 LC 滤波器 L1 和 C7 用于减小纹波,并联在输出二极管上的 RC 电路用于吸收输出 二极管上的尖峰。
 
图八 输出二极管的波形
在高速开关下,二极管导通瞬时,电流变化率很大,在导通瞬间,二极管呈现较大的 正向压降(如图八 b),又由于二极管结电容、次级漏感和 PCB 线路寄生电感的存在,二极 管上可能会会出现振荡(如图八 c)。正向电压过冲或者电压的振荡都会导致二极管的损耗 增加,在输出电流较大时,这一损耗远远超过二极管的导通损耗,造成二极管过热。为了一 定程度抑制振荡或者减小过冲,通常在二极管上并联 RC 吸收网络(图六所示的 R1 和 C2), 引入这一这一电路后,二极管的损耗被部分转移到电阻上。
最后简单讨论反馈环路。通常的离线式反激变换器使用 TL431 加光耦的形式作为次级 反馈电路。TL431 的内部等效电路如图九所示。它实际上包含了一个电压基准源和一个误差放大器。
 
图九 TL431 内部等效电路
分析图七所示电路,当某种因素(如电网电压波动、负载电流的增加等)导致输出电 压降低时,由 R9 和 R12 得到的 TL431 的 REF 端电位降低,图九所示的等效电路中 BJT 的 基极电流相应减小,从而集电极电流减小,流过 TL431 阴极的电流也减小,光耦的输入电 流(即发光二极管电流)随之减小,最终导致连接初级部分的光耦输出端(光敏三极管集电 极)电流减小,集电极电位升高。至此,次级电压减小的信号反馈到了初级,初级通过监测 光耦输出端的集电极电位的升降来判断输出电压是降低还是升高。如果降低,初级将通过增 大开关管的导通时间(对于 PWM 模式)或者开关频率(对于 PFM 模式)来是输出电压稳 定;反之亦然。
4. 磁芯电感器的基本知识
反激式变换器会用到较多的电感元器件,因此在讨论设计之前我们简单地介绍一下磁 性元器件的基本知识。选择电感器时,我们经常提到电感的饱和电流,首先我们看一下什么 是电感饱和电流。
 
图十 环形线圈示意图
如图十所示的环形线圈,假设线圈匝数为 N 匝,流入电流 I,那么根据安培环路定律, 以图中 r 为半径对磁场强度进行积分可得:
 
不难看出,磁场强度正比于电感电流,反比于磁路长度。又因为磁场强度与磁感应强 度 B(也可以叫做磁通密度)存在如下关系:
 
其中μ0 和μr 分别为空气磁导率和介质磁导率。所以当电流增大时,电感内部的磁场强 度增大,如果想对磁导率保持不变的话,磁感应强度也会随之增大。对于开关电源中的电感 器件,一般都是带有磁芯材料的,对于一般的磁芯材料,对磁感应强度(磁通密度)的大小 有一定的限制,当材料中的磁感应强度随磁场强度增大到一定值后,磁感应强度不再随磁场 强度增加而增加,可以看做相对磁导率μr 不为常量,我们把此时的情况叫做磁芯饱和。
为了防止磁芯进入饱和,我们必须将磁芯中才磁感应强度限定在一定的范围内,另外, 考虑到磁芯的损耗也与磁感应强度的大小成正相关关系,所以又进一步减小了磁感应强度的 选取范围。对于通常的铁氧体磁芯,我们一般选择工作的磁感应强度为 1600G(即 0.16T)。
根据磁通量、磁链的定义以及相关关系,我们有如下公式:
 
其中φ表示截面积为 A 的磁芯中的磁通量,ψ表示磁链,N 表示线圈匝数。从上面的 关系式可以得出:
 
不难看出,当要求的电感量一定时,减小磁芯中磁感应强度的方法有两种:增加线圈 匝数或增大磁芯截面积(即选用更大尺寸的磁芯)。在实际的工程应用中,增加线圈的匝数 一方面可能导致磁芯无法容纳所有绕组,另一方面会导致电感的内阻增加,线圈损耗增加, 从而不得不增加线径,使得磁芯容纳绕组更加困难。所以在选择磁芯时,需要同时考虑磁芯 截面积 Ae 和磁芯的窗口面积 Aw。常见的经验公式中,一般选取 Ae 和 Aw 的乘积 Ap 作为选 择磁芯的标准。
5. 离线式反激式变换器的系统设计
本节将讨论离线式反激变换器的电路元件参数选取和变压器设计,重点介绍变压器的设计。
5.1 保险丝和负温度系数热敏电阻
反激式变换器的输入端通常串联保险丝盒一个标称阻值几欧到几十欧的负温度系数热敏电阻(NTC),保险丝的作用显而易见,在电路出现短路或者过流时,为整个电路提供最 后一道保护屏障。负温度系数热敏电阻则在电路启动时起到了减小浪涌电流的作用。当输入 端接通电源时,对于没有 PFC 功能的电路,输入滤波大电容将造成输入端出现大的浪涌电 流,接入 NTC 后,由于启动瞬间 NTC 温度较低,阻值较大,有效抑制了浪涌电流。随着电 源的工作,NTC 流过电流发热,阻值减小,NTC 造成的线电压损耗也随之降低。
由于保险丝和热敏电阻都属于阻性元件所以选取时根据有效值电流计算。例如图七所 示的电路中,输出 5V/2A,预估效率 75%,我们首先计算出电源输入端的最大有效值电流:
那么,我们选择保险丝的时候,要求额定电流大于这个值,考虑到浪涌电流对保险丝寿命的 影响,我们通常选择额定电流比这个值大数倍的保险丝。另外需要注意的是保险丝的额定电压,如果选择的保险丝额定电压低于电源最高输入电压,可能造成保险丝的两极之间出现拉 弧现象。例如图六中选择了 1A/250V 的保险丝。
对于热敏电阻,我们首先需要了解稳定情况下的阻值,然后根据阻值和最大有效值电 流得出电阻上的功耗,最后选取额定功率大于计算值的电阻。对于小功率的开关电源,通常 省去了热敏电阻。
5.2 共模电感和安规 X 电容的选取
共模电感和安规 X 电容一起组成了共模滤波器。在开关电源中,这两者的参数相对变化较小。对于共模滤波器电感,电感量在几 mH 到几十 mH,一般情况下,功率越大时,共模 电感的电感量越小。安规 X 电容恰恰相反,功率越大时,该电容的容量通常越大。安规 Y 电容的容量一般在 100nF 到几百 nF。
共模电感和安规 X 电容的具体参数很难通过公式计算,通常应用中,依据经验值大概 确定电感量和电容量的大小,然后在测试者对参数调整。共模电感选取的另一个要点是保证 输入电流不会导致磁芯的饱和。对于成品化的共模电感,可以提供输入功率等参数进行选购。 
5.3 输入整流二极管的选择
市电输入一般为 50Hz 或 60Hz 的工频信号,输入整流二极管一般为高压 PiN 二极管, 因此二极管的功耗主要是导通损耗。导通损耗等于二极管的正向压降与正向平均电流的乘积,对于交流正弦输入和全桥整流的应用,平均二极管电流等于有效值电流乘以正弦因子, 计算公式如下:
   
所以理论上计算得到所需的二极管最大整流电流只需大于 75mA。但是考虑到额定电流 更大的二极管发热更低,并且在大的输入滤波电容作用下,流过整流二极管的电流波形为尖 脉冲,为了增加二极管的寿命和可靠性,通常选择额定电流远大于计算所得到的最大平均电 流。整流二极管的另一个重要参数是最大反向工作电压,桥式整流中,二极管承受的最大反 向电压即市电输入最高电压。在实际应用中,为了安全起见,一般选择最大方向工作电压为 市电最高输入电压 2 倍的二极管。图七所示的电路中选取了 1A/600V 的整流桥。
5.4 输入滤波电容的选取 
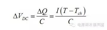
输入滤波电容使整流后的半正弦信号变为相对平坦的直流电,电容量的大小决定了直流的平坦度。假设充放电阶段电容上的电压都是线性变化的,我们可以得到图九所示的波形。 一个周期内,在 AB 段,市电通过整流二极管向电容充电,电容上的电压上升,在 BC 段, 电容向后级负载放电,电容上的电压下降。电容上的电压周期性地波动,周期为工频周期的 一半。
 
图九 电容上的直流电压波形 输入滤波电容上的电压即变换器的输入电压,为了较为准确地得到变换器输入直流电压 的范围,我们需要计算电容上电压的波动值。我们假设一个周期内电容的充电时间为 Tch, 并且规定充电时间占周期时长的百分比 Dch,根据经验,Dch 一般取 0.2 到 0.3,我们得到如下的计算过程:
 
其中,I 表示电容后接负载的平均电流,在电容上电压波动不大的情况下,我们通过下 式估算:
 
其中 Pin 为反激变换器的输入功率,等于输出功率与系统效率的比值。最后我们得到电 容上电压波动范围计算式如下:
其中 fin 表示工频频率,50 或 60Hz,η为系统的效率。从上面的计算可以看出,变换器 输入直流电压的波动正比于输入功率,反比于输入电容容量。对于离线式反激式变换器,一 般按照每 W 输出功率 23μF 选取输入滤波电容。在确定输入滤波电容容量后,就可以得 到变换器的输入直流电压范围。例如,对于图七所示电路,输入 85V265V 交流市电,预 估效率为 0.75,取 Dch=0.2,得到如下计算结果:
 
5.5 变压器的设计
变压器是开关电源设计中的难点和重点,变压器参数是否合适对整个电源的效率、纹波、辐射等方面有重要影响。反激式变换器的变压器实际是一个耦合电感,它传递的是电流信号, 因此匝比和输出电压没有直接关系,但是匝比会影响初级开关管和次级输出二极管的电压电 流应力。
如果不考虑漏感尖峰电压,那么关断期间开关管承受的最大电压等于输入最大直流电 压加上次级反射电压,输出电压一定时,变压器匝比越大,反射电压越高。另一方面,开关 闭合导通期间,次级输出二极管承受的反向电压为初级反射电压加上输出电压,变压器匝比 越大,初级反射电压越高,二极管承受的反向电压也就越高。所以匝比的选取需要综合考虑 开关管和输出二极管的电压应力。
5.5.1 确定最大占空比
在实际应用中,初级开关管的耐压通常是比较固定的,而次级输出二极管的选择则可以比较灵活,所以我们在下面的设计过程中从开关管的电压应力这一角度考虑。 考虑输入电压最小时,对应最大的占空比,从第二节占空比的关系式可以得出次级反
射电压与占空比存在如下关系:
 
前面提到过,一般限定最大占空比不超过 0.5,在这里我们取 0.45(这是计算时最常用 的值)的话,得到图七所示电路中初级反射电压为:
 
不考虑漏感尖峰时开关管的电压应力为:
 
图六所示电路中 RM6203 内部开关管的耐压为 700V,所以余量是比较充足的。通常情 况下,我们为开关管的耐压流出 20%左右的余量,例如耐压 600V 的开关管,一般将电压应 力控制在 480V 左右。留有的余量过小,将会导致尖峰抑制电路的设计变得非常困难。如果 求出的电压应力过大,就应该通过减小最大占空比重新计算。
5.5.2 确定变压器初级电感量
前面提到,反激式变换器的变压器可以看做是耦合电感,初级电感量是变压器最为重要的参数之一,它直接影响电流纹波和变换器的工作模式。 根据第一节的关系式,初级电感量满足如下关系:

最新评论