欢迎您,请 登录 或 注册

当前位置:首页 医疗器械维修 基础 电子 查看内容

推挽式开关电源

2017-7-14 12:33 阅读: 1624 评论: 0 编辑: ygzx1
[导读]开关电源的推挽拓扑结构★新手入门拓扑结构推挽篇推挽式开关电源设计中基础拓扑结构之一推挽电路就是两个不同极性晶体管连接的输出电路。推挽电路采用两个参数相同的功率BJT管或MOSFET管,以推挽方式存在于电路中, ...
开关电源的推挽拓扑结构
★新手入门拓扑结构推挽篇
推挽式开关电源设计中基础拓扑结构之一
推挽电路就是两个不同极性晶体管连接的输出电路。推挽电路采用两个参数相同的功率BJT管或MOSFET管,以推挽方式存在于电路中,各负责正负半周的波形放大任务,电路工作时,两只对称的功率管每次只有一个导通,所以导通损耗小效率高。推挽输出既可以向负载灌电流,也可以从负载抽取电流。
如果输出级有两个三极管,始终处于一个导通、一个截止的状态,也就是两个三极管推挽相连,这样的电路结构称为推挽式电路或图腾柱(Totem-pole)输出电路。
上图为推挽变换器原理图。推挽变压器有两个三极管在交替开关,已达到比单管工作电路的输出功率,由于初级线圈的中心抽头接在输入电源的正极,这样当一边三极管导通时,另一边的三极管要承受耐压与两倍的电源电压,这对晶体管要求较高。
优点:
结构简单,开关变压器磁芯利用率高,推挽电路工作时,两只对称的功率开关管每次只有一个导通,所以导通损耗小。
缺点:
变压器带有中心抽头,而且开关管的承受电压较高;由于变压器原边漏感的存在,功率开关管关断的瞬间,漏感极会产生较大的电压尖峰,另外输入电流纹波较大,因而输入滤波器的体积较大。
★主流IC
SG3525是美国硅通用半导体公司推出的一种性能优良、功能齐全和通用性强的单片集成PWM控制芯片,它简单可靠、方便灵活,输出驱动我推拉输出形式,增加了驱动能力;内部含有欠压锁定电路、软启动控制电路、PWM锁存器,有过流保护功能,频率可调,同时能限制最大占空比。
IR2110是美国IR公司生产的一款驱动器。它兼有光耦隔离(体积小)和电磁隔离(速度快)的优点,是中小功率变换器装置中驱动器件的首选品种。
UC3846采用定频电流模式控制,改善了系统的线电压调节率和负载响应特性,简化了控制环路的设计。
IR2112S是IR公司一款推挽式驱动器,它是高电压、高放大率MOSFET和带独立的推挽放大器,为了自举工作方式,门驱动器供电范围从10V到20V。
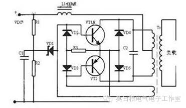
★工程师推荐:电流馈电推挽式逆变电路图设计
电流馈电推挽式逆变电路如图1所示,图中直流电压经电感L1送到变压器Tr的中心抽头,L1与跨接余Tr初级绕组两端的电容C2组成手续谐振电路,R1、R2、C1组成启动电路,其原理同图2,由于Np与Nb的正反馈作用,驱动VT1、VT2轮流交替导通。
图一
在这个电路中,开关晶体管集电极所承受的最高电压约为直流电压VDC的π倍。对于市电压为110V/120V/127V的地区,采用这种电路是合适的。本电路晶体管输出亦为正弦电压。即使负载开路式短路,负载变化很大,逆变器任然可以连续工作,如图1、2中即使一个灯管失效,电路仍能正常工作。
Motorola公司1996年生产的一带二灯的电子整流器就是采用这种电路模式,器具体电路如图2所示。
图中C1、R1及VD组成启动电路,高频逆变电路由VT1、VT2、变压器Tr、C2等组成,由变压器提供正反馈,使得VT1、VT2轮流交替导通与截止。

最新评论

扫码打开小程序

扫码安装APP

返回顶部