欢迎您,请 登录 或 注册

当前位置:首页 医疗器械维修 基础 电子 查看内容

精密电源的设计及心得分享

2017-7-14 08:38 阅读: 205 评论: 0 编辑: ygzx1
[导读]刚做完几个项目,来做点记录。跟大伙交流交流。本人没怎么做过电源。这个项目是头一个。一直做模拟信号高速信号的我,对待电源的认识很浅,望大家多多提意见。为我指点指点哈。是这么个事情。实验室买了一套十几万的 ...
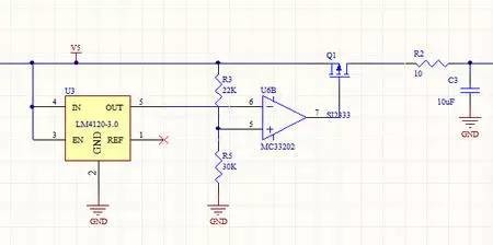
刚做完几个项目,来做点记录。跟大伙交流交流。本人没怎么做过电源。这个项目是头一个。一直做模拟信号高速信号的我,对待电源的认识很浅,望大家多多提意见。为我指点指点哈。是这么个事情。实验室买了一套十几万的光模块(本人是某大学光接入网实验室的研究生),这个模块是又贵又脆。对电源要求非常挑剔~~工作的最小电源电压是3v3,最大是3v4,功率到不是很大,0.5w的样子。而且,超过3.4就烧,一烧就十几万没了……这个模块对静电毫无抵抗力,所以要给他做电源不怎么好弄。这个光模块有个供电口和三个可调节的直流偏执口。头次做电源,做这么个精细的电源,我是这么思考的:1.电压在3v3--3v4,那么就是说纹波峰峰不能过100mv2.启动电源时的浪涌一定不能有,否则就跪了……3.应该要有个保护,万一有人上电电压大了,或者烧坏了什么东东,板子的反应应该是断电不工作而不是短路4.光模块工作在25GHz,电源除了安全性好意外,还要保证性能好,能支持射频器件基于上面几点的考虑,我试着用设计信号的态度设计这么个东东。(现在想想,除了最基本的理论外,其实,模拟和电源差不太多~~~)对于第一点和第四点,那没什么大问题。我之前做过12.5G的射频板,对于芯片选型和电路设计没什么问题。因为考虑到纹波的大小跟负载的轻重有关。所以,我选了5V输入,3.3V输出的射频LDO,并且用俩(因为一个能支持的最大电流是0.15A)。一个单独负责供电,另一个负责3路可调偏执电压。这样每个LDO都不会工作在大负载下。另外,选用LDO而不是DC/DC也是为了降低纹波。这仨都是input 和output 的rail2rail,这样保证可调范围最大。注意,有一路是要可调到5V,所以这路的滑变上又串了个电阻,这样保证加电在5v5时输出也在5V以内,因为平时调电压不太用5v,所以这里平时达不到5V也不要紧。对于浪涌,我第一个想到的是LDO软启动……但芯片貌似不支持。想外加RC自己做个延时,却发现芯片自己内部有下拉,高电平工作。那么,对地并个电容也没有意义。关注到手册中芯片在使能拉高后,输出会延迟缓慢升高(大概0.1ms),虽然不知道他的延迟是不是满足我这边浪涌的时间,但……have a try,输出的浪涌就算有也不会大吧。(对于对设计负责的态度,这话说的多没有底气啊)所以,我就在输入端加了TVS保护,串了一个肖特基和自恢复保险丝做了个简单保护。这个LDO输入不能过5v5.所以,我就在输入端做了个保护电路。这里,电压基准输出3.0v标准参考,另一路是实际电压的分压,当输入在5.5V以下,比较器输出低电平,开关管导通,否则,比较器负端输入高于正端,管子关短,从而保证了电路的安全。
以上就是所有这个设计的原理图部分。PCB也画好了,目前在加工中,先文章写着,等待调试结果,如果性能好的,一定跟大家说,不过我有感觉应该差不了。反正这个电源的难点在于精细和保护,不在效率。先上个PCB:不好意思,抹掉的部分是我的名字……哈哈,就不透露了,大家也没兴趣知道。我总结了这个设计,其实,如果像考虑信号链一样的考虑到整个电源设计,也是需要分好多部分,考虑好多可能。对于电源,布局布线可能比原理图关键。对于信号链来说,原理图可能要经过几板性能较差的PCB的修改后才能满足要求。但我感觉,电源设计的难点还是在DC/DC上。这个项目中大多也是芯片参考电路,就前段的保护电路是自己的。现在等待调试结果,有结果了再给大家汇报汇报。大伙就这个设计多多给我提不足哈,这样我下次就知道该怎么弄了。前天板子到了,昨天焊接+调试,一版通过,不过遇到些问题和经验,总结如下:1. 用于电压比较的一颗电压基准芯片发现基准不准,会随输入电压浮动,后来改成同封 装的LDO,问题解决;2.运放选型要看好,特别是工作在跟随器状态。我这里用的芯片是实验室多的,所以就凑合了,结果自激。对比原理图和芯片手册的波特图发现,我的负载电容过大(本来是想给后级滤波用,现在想想是多余了),使得相位条件不满足,芯片开始自激,去掉电容,问题解决;3.这个问题很奇特,不解,各位知道的话不吝指点:运放U6B作为比较器,当负端断开,而改变正端电压时,负端竟然也会有电压!而且也会随着正端改变!(电压值跟负端不同,差0.5v左右),我想不通,就算负端接上3v3LDO,负端电压也不是3v3,是3v7,并且也会随着正端电压变化而变化。后来我在正端下拉个电阻,问题解决。至今不知道为什么(电荷集聚?……)个人推测和运放的输入端做法有关,可能换个运放就好了。

最新评论

扫码打开小程序

扫码安装APP

返回顶部