欢迎您,请 登录 或 注册

当前位置:首页 医疗器械维修 基础 电子 查看内容

运放电路:同相放大还是反相放大?

2017-7-14 08:16 阅读: 324 评论: 0 编辑: ygzx1
[导读]电子电路中的运算放大器,有同相输入端和反相输入端,输入端的极性和输出端是同一极性的就是同相放大器,而输入端的极性和输出端相反极性的则称为反相放大器。图一运放的同向端接地=0V,反向端和同向端虚短,所以也 ...
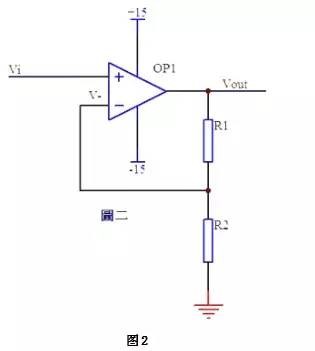
电子电路中的运算放大器,有同相输入端和反相输入端,输入端的极性和输出端是同一极性的就是同相放大器,而输入端的极性和输出端相反极性的则称为反相放大器。图一运放的同向端接地=0V,反向端和同向端虚短,所以也是0V,反向输入端输入电阻很高,虚断,几乎没有电流注入和流出,那么R1和R2相当于是串联的,流过一个串联电路中的每一只组件的电流是相同的,即流过R1的电流和流过R2的电流是相同的。流过R1的电流:I1=(Vi-V-)/R1………a流过R2的电流:I2=(V--Vout)/R2……bV-=V+=0………………cI1=I2……………………d求解上面的初中代数方程得Vout=(-R2/R1)*Vi这就是传说中的反相放大器的输入输出关系式了。图二中Vi与V-虚短,则Vi=V-……a因为虚断,反向输入端没有电流输入输出,通过R1和R2的电流相等,设此电流为I,由欧姆定律得:
I=Vout/(R1+R2)……bVi等于R2上的分压,即:Vi=I*R2……c由abc式得Vout=Vi*(R1+R2)/R2,这就是传说中的同相放大器的公式了。集成运算同相放大器和反相放大器的选择[2]运算放大器可以接成同相放大也可以接成反相放大,那使用同相放大好还是反相放大好呢?我们先来看同相放大和反相放大的区别:同相放大器优点:输入阻抗和运放的输入阻抗相等,接近无穷大缺点:放大电路没有虚地,因此有较大的共模电压,抗干扰能力相对较差,使用时要求运放有较高的共模抑制比,另一个小缺点就是放大倍数只能大于1;反相放大器优点:两个输入端电位始终近似为零(同相端接地,反相端虚地),只有差模信号,抗干扰能力强;缺点:输入阻抗很小,等于信号到输入端的串联电阻的阻值。另外就是二者的增益计算公式不同,相位相反由此可见,对比它们要在以下几个方面:输入输出阻抗,共模的抗干扰1、同相放大器的输入阻抗和运放的输入阻抗相等,接近无穷大,同相放大器的输入电阻取值大小不影响输入阻抗;而反相放大器的输入阻抗等于信号到输入端的串联电阻的阻值。因此当要求输入阻抗很高的时候就应选择同相放大器!2、同相放大器的输入信号范围受运放的共模输入电压范围的限制,反相放大器则无此限制。因此如果要求输入阻抗不高且相位无要求时,首选反相放大,因为反相放大只存在差模信号,抗干扰能力强,可以得到更大的输入信号范围。3、在设计中要求放大倍数相同的情况下尽量选择数值小的电阻配合,这样可以减小输入偏置电流的影响和分布电容的影响。如果很计较功耗,则要在电阻数值方面折中。

最新评论

扫码打开小程序

扫码安装APP

返回顶部