欢迎您,请 登录 或 注册

当前位置:首页 医疗器械维修 基础 电子 查看内容

来来来!换个方式做变压器复位

2017-7-14 08:05 阅读: 2196 评论: 0 编辑: ygzx1
[导读]本文所要讲述的就是一种不同的变压器复位方法,跟小编一起看一看!做电源的同志们都知道,在开关电源磁性元件中磁复位电路是不可或缺的组成部分。一但出现复位不良结果就比较难过,轻则带不起负载,重则放鞭炮。下面 ...
本文所要讲述的就是一种不同的变压器复位方法,跟小编一起看一看!
做电源的同志们都知道,在开关电源磁性元件中磁复位电路是不可或缺的组成部分。一但出现复位不良结果就比较难过,轻则带不起负载,重则放鞭炮。
下面就是我们常见的单端正激电源功率变压器的主绕组和它的复位电路:
图1 单端正激电源功率变压器的主绕组和它的复位电路
图中T1A是主绕组,励磁电流和功率传递电流都要流过它,因而绕组用的线也比较大;T1B是复位绕组,用于开关管关闭期间复位变压器,由于各绕组间耦合不可能做得很好,变压器还是有漏磁通存在,有必要在开关管上加上RCD吸收,防止过高的电压损坏开关管。
在上面的单端正激电路中,为了能够更好地实现磁复位,一般情况下要求T1A和T1B绕组匝数相等,耦合得比较好;在220V市电输入的电路中,由于开关管的性价比问题,超过1000V的管子会很贵没有竞争优势,还会要求占空比小于0.5,这种情况下理论上开关管两端的电压不超过2倍市电峰值电压。
假设整流后E1电容两端的电压为VE1,开关管开通时间是Ton,关断时间是Toff,关断后主绕组上的复位电压为Vor。按照复位要求,则有公式:
VE1*Ton=Vor*Toff
为了可靠复位,往往我们会要求Vor*Toff>VE1*Ton。
如图所示的单端正激电路,开关管导通时,由于D2的堵塞作用T1B绕组中无电流通过,开关管关断时,T1B绕组两端极性改变,D2导通,变压器励磁电流向电容E1充电,变压器反向磁化,完成磁复位过程。
理论上说这个电路的损耗也不大,但在实际测量中发现D2和它的吸收回路都很热。而且磁复位这部分能量也是再次充入电源高压电容E1中,并没有作用于输出负载上,做的是无用功。如此多周期反复,损耗是在所难免,因为电容存在等效电阻,充电电流还会使电容E1温度上升。
试想一下,如果励磁电流能在复位过程中向输出端释放,我们做的电源是不是可以提升一点效率呢?答案是肯定的!
要想使变压器复位,只要我们能保证Vor*Toff>VE1*Ton就可以了。我们可以参考反激电源的复位电压VOR产生的方法,假如在变压器的副边增加一个绕组,这个绕组匝数对应于原边绕组匝数的比例原边:副边=N(以下称匝比),当“输出电压*匝比N耦合到原边的电压(反射电压)”符合我们要求的复位电压时,变压器就能很好地复位。设输出电压为Vout,为了计算简单先忽略二极管正向电压降(实际应用电压低于20V就不能忽略,因为0.5-1V的管压降占总输出电压的比例超过了5%),以上 Vor*Toff>VE1*Ton 公式可以改为:
Vout*N*Toff>VE1*Ton
只要满足这个公式,变压器就能复位。
根据设想,我们可以用NCP1252A的IC设计一个电源,原理图如下图所示:
图2 用NCP1252A的IC设计一个电源的原理图
把变压器部分的图放大并标注极性:
图3 变压器部分的图放大并标注极性
其中NP为原边主绕组;NS1为副边主输出绕组;NS2为副边嵌位绕组,也是副边辅助输出绕组;AUX为原边辅助供电绕组,给IC供电用的。
一般PFC级输出的电压在380-400V之间,为了达到输出保持时间的要求,我们可以设定PFC电压掉到某一个给定的值时,IC工作于最大占空比。
NCP1252A这个设置可以由2脚的外围元件(R5,R6,R7)设定,按图上标示的值,这个电压点在290V附近,假设此时最大占空比为49%(因为IC限制占空比小于50%了)。
下面是变压器设计过程:
设计输出电压为12V;
最大占空比 Dmax=0.49,对应的输入电压为290V;
输出功率200-250W,按经验选ER3542卧式磁芯及配套骨架,磁芯AE:107mm2,AL=2770;
开关频率100Khz,MOS最大导通时间4.9uS,关闭时间5.1uS;
肖特基整流,整流管正向压降VF选取0.65V;
磁芯稳定工作时磁摆幅应该保证磁芯不饱和,一般选取0.25T。
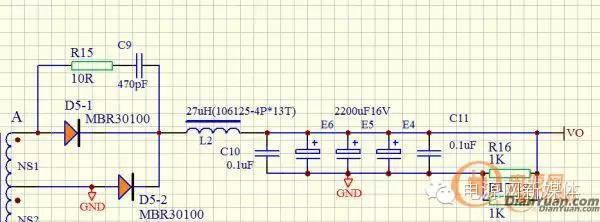
习惯于倒推方式设计变压器,将输出部分重新截图如下,方便理解:
图4 输出部分截图
步骤1:我们假设线路损耗是0.2V,则要求A到GND端的最小输出电压应该是:
VA=(Vo+VF+0.2)/Dmax=(12+0.65+0.2)/0.49=26.22(V)
步骤2:计算出变压器匝比
在最大占空比时的输入电压为290V,此时最小输出电压已经由上式算出,所以匝比=电压比
匝比N=290/26.22=11.06
供电带稳压措施,电流也比较小,可以按每匝电压多少V选取一个合适的值。
步骤3:按NP=Vinmin*Ton/(Bm*AE)计算出原边匝数,由磁芯AL值计算出原边的电感量;
式中单位分别为:
NP:匝数;
Vinmin:最低输入电压,单位伏特V;
Ton:MOS导通时间,单位微秒uS;
Bm:磁芯工作时磁摆幅,单位特斯拉T;
AE:磁芯有效截面积,单位平方毫米mm2;
得到NP=290*4.9/(0.25*107)=53.12
匝数取整数,结果为53匝;
磁芯AL值上面已经给出,值为2770,所以原边电感量L=2770*53*53(nH),约等于7.78mH。
步骤四:由匝比N计算出副边主绕组匝数NS1
NS1=NP/N=53/11.06=4.79
取整数,结果为5匝;
由副边匝数可以推出每匝伏数为26.22V/5匝=5.244V/匝,看了 IC规格书,我选择供电在12V以上18V以下,供电绕组绕3匝就行。
步骤五:
由伏秒关系Vout*N*Toff>VE1*Ton可以计算出原边匝数和复位绕组匝数的变比Nf;
实际上复位绕组两端电压要比输出电压高一个二极管压降0.65V,将上面公式调整变换一下,得到
Nf>Vin*Ton/[(Vout+0.65)*Toff]>290*4.9/[(12+0.65)*5.1]>22.03
得到匝比,按匝比计算出复位绕组匝数
NS2=NP/Nf=53/22.03=2.4(匝)
因为要求匝比大于22.03,所以只能取整数为2匝。
变压器线径选择:
设输出是12V18A,变压器转换效率为0.95,其他条件按上面计算的结果,得出初级峰值电流约1.79A,有效值电流1.24A,线用6A/mm2选0.45线两根;次级电流有效值约12.56A,用0.6的线9根并联;复位绕组0.6线3根并联绕制。
以上就是变压器复位的另一种方法,你学会了吗?

最新评论

扫码打开小程序

扫码安装APP

返回顶部