欢迎您,请 登录 或 注册

当前位置:首页 医疗器械维修 基础 电子 查看内容

数字电源技术扫盲篇

2017-7-13 21:46 阅读: 421 评论: 0 编辑: ygzx1
[导读]数字电源技术 数字电源具有高性能和高可靠性的特点,其设计非常灵活。随著IC厂商不断推出新型号、性能更好的数字电源IC产品以及用户对数字电源认识的深入,数字电源的应用将会得到普及。 近年来,许多相关的因素导致 ...
数字电源技术 数字电源具有高性能和高可靠性的特点,其设计非常灵活。随著IC厂商不断推出新型号、性能更好的数字电源IC产品以及用户对数字电源认识的深入,数字电源的应用将会得到普及。 近年来,许多相关的因素导致对数字电源管理的需求急剧上升。许多板卡设计人员已经转向开发中间总线电源结构,通过使用多个单板DC/DC转换器来产生不同矽器件所需要的多样化的电源要求。这导致一个很明显的结果就是在产品的设计、生产测试及日常使用的过程中,配置、控制及监控这些电源将变得更加的复杂。光是控制上电/下电时序就需要专门的可编程集成电路及大量的额外部件,更别说用于灵活的系统级控制和诊断所需要的配置或实时反馈设施。 目前许多高性能的DC/DC转换器仍是通过简单的无源元件产生的模拟信号来进行设置和控制。即使具有最先进电源转换拓扑结构的高性能转换器,也有可能需要使用外部调节电阻和电容来确定诸如时间、输出点值及开关频率等参数。当然,这些参数没有一个是可以在匆忙中更改的,因此自适应的电源管理方案就不可能实现。 除了一些专门用于微处理器(其以VID代码的形式为输出电压控制提供有限的数字编程性)的转换器之外,市场上大多数砖形转换器、中间总线转换器及负载点(Point of load, POL)转换器仍然是采用模拟控制的。对数字控制需求最为迫切的是非隔离负载点转换器,因为这些转换器广泛用于板卡上并为器件提供最终电压。然而,这个需求也适合于隔离转换器,因此,毫无疑问,设计者们希望能够很快得到其他的数字可编程电源。一、数字电源的定义 数字电源或数字控制电源有几种不同的含义。 最简单的定义是通过数字接口控制开关稳压器,这可能包括通过I2C或类似的数字总线控制输出电压、开关频率或多通道电源的排序,、裕度控制、加电和断电排序等等都可以通过一个或多个数字信号控制。实际上,目前市场上的很多电源管理集成电路都以这种方式工作∶通过数字接口控制模拟开关稳压器。 第二个是给前面定义加上所谓的数字遥测。在这种情况下,提供额外的控制功能以监视开关电源的状态,如温度、输出电流、输入电流、输入电压、输出电压等,并根据需求或周期性地向主机报告。ID标记、故障状态信息甚至时间标记事件等其他信息也可以存储在片上非易失性存储器中,并在将来某个时间报告这些信息,具有大量数字集成电路的高端系统是这类数字电源的目标市场,而较低成本的消费类产品可能不需要这样的信息。 第三个也是最野心勃勃的数字电源含义是,用数字电路彻底取代开关稳压器中的所有模拟电路。据说这样将使开关稳压器更容易设计、配置、稳定、调节和销售。更进一步的理由是,通过编写几行简单的代码,一个核心数字电源集成电路就可以配置成升压稳压器、降压稳压器、负输出、SEPIC、反激式或正激式转换器。正是数字电源的这个含义最难以理解,因为从根本上来说,电源是模拟的。甚至用ADC和DSP取代误差放大器和脉冲宽度调制器的数字开关稳压器也仍然需要电压基准、电流检测电路和开关或FET驱动器。此外,电感器或变压器和电容器在实现数字电源时也是不能没有的。二、数字电源与模拟电源的区别 数字电源与模拟电源的区别主要集中在控制与通信部分。在简单易用、参数变更要求不多的应用场合,模拟电源产品更具优势,因为其应用的针对性可以通过硬件固化来实现,而在可控因素较多、实时反应速度更快、需要多个模拟系统电源管理的、复杂的高性能系统应用中,数字电源则具有优势。 此外,在复杂的多系统业务中,相对模拟电源,数字电源是通过软件编程来实现多方面的应用,其具备的可扩展性与重复使用性使用户可以方便更改工作参数,优化电源系统。通过实时过电流保护与管理,它还可以减少外围器件的数量。 数字电源有用DSP控制的,还有用MCU控制的。相对来讲,DSP控制的电源采用数字滤波方式,较MCU控制的电源更能满足复杂的电源需求、实时反应速度更快、电源稳压性能更好。 数字电源有什麽好处它首先是可编程的,比如通讯、检测、遥测等所有功能都可用软件编程实现。另外,数字电源具有高性能和高可靠性,非常灵活。 三、数字电源的发展 数字电源是一种新技术,现阶段其发展受到人们对它的一些误解而比较难推广∶ 1、数字电源成本高得吓人 过去,一说到“数字”,人们就认为成本高于传统的模拟解决方案──较之数字解决方案具有的其他优点,譬如尺寸缩小、具有灵活性与适应性、可测试性增强、诊断功能及扩展功能,成本高是一大负面因素。不过与使用所占空间较大的专有技术制造的模拟反馈回路相比,利用市场上现有的CMOS技术实现数字反馈回路所需成本较少。另外,采用真正数字电源的解决方案整体成本比其他现有方案低得多。 2、数字电源复杂得多 人们有一种观点,认为电源设计人员天生就是模拟技术设计人员,因而不想处理编程带来的复杂性。数字电源管理的支持者提出,我们不但对力求创新的设计人员 (他们并没有受到兴起的数字电源的威胁)没有给予足够重视,而且实际上,编程并不是意味著编写代码,其实只是处理向导程序驱动的图形用户界面(GUI),以获得各种系统级优点,其中包括∶ (1)通过实时遥测技术简化了系统级温度管理; (2)通过实时遥测技术提高了在故障出现前事先预测的可靠性; (3)通过在最终模块或者主板测试阶段完全自动化的检查和可变电阻器微调等功能提高可制造性。 实际上,数字电源迟迟得不到接受是因为顾客认为数字技术未得到证明、技术复杂及成本高昂。这不足为奇,因为业界在70年代末遇到了相似的情况∶当时电源从线性改为开关式,而最初开关式也被认为价格昂贵、不可靠(输出噪音大)。不过,一旦顾客认识到开关式电源所具有的优点(性能更高、尺寸更小),并且学会了如何实施新的开关式电源技术,线性电源很快就被淘汰了。几年後,随著顾客熟悉其具有的优点、市场上出现更多的提供商和解决方案、看到无需额外成本就能带来的比模拟解决方案更好的效果,数字技术会出现类似的转型。 从目前情况看iWatt、TI德州仪器、凌特公司(Linear Technology)等大公司纷纷推出自己的数字电源IC,这表面业界对数字电源的前景是看好的。据iSuppli和雷曼兄弟公司的报告表明,整个数字电源市场将在2006年实现创收1.68亿美元左右,并且很快会成为电源市场非常重要的一部分;业界估计年复合增长率(CAGR)在今後几年将超过 100%。 四、数字电源IC 目前,比较领先的数字电源IC开发商有德州仪器、凌特公司(Linear Technology)、Integrated Power等大公司。下面以德州仪器的UCD7K、UCD8K和UCD9K系列数字电源IC为例,介绍数字电源IC的主要特点。
1、UCD7K数字电源驱动器 德州仪器的UCD7000系列IC主要应用于数字电源或者需要快速局部电流限制保护的场合,兼容标准3.3V DSP微控制器I/O端口。UCD7201是该系列其中之一,其功能框图如图1。
图1、德州仪器数字电源IC UCD7201结构框图 UCD7201 可与UCD9110、UCD9501等数字电源控制器进行双端拓扑连接。可编程门限,具备可由主控制器监视的数字输出电流限制标志。高阻抗数字输入端,可以输入频率高达2MHz的3.3V逻辑电平信号,引脚内部有施密特比较器防止外部噪声干扰。有电流限制标志引脚。电流限制门限设置端口,可将门限设置的 0.25V到1.0V之间的任意值当其开路时门限缺省值为0.5V。以上端口的引脚配置位置根据元件封装不同而有所变化。该IC内部还可以向控制器提供电源。UCD7201典型应用电路如图2。
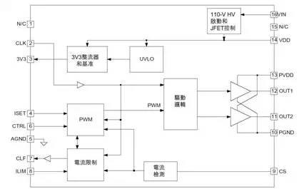
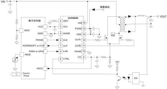
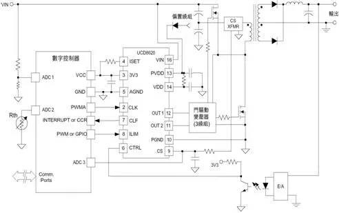
图2、UCD7201典型应用(推挽转换器)2、UCD8K系列数字电源控制器 UCD8620是一种数字控制推挽式模拟PWM控制器,为UCD8K系列产品之一,其内部结构图如图3。UCD8620的主要特点包括∶采用电压模式或峰值电流模式控制,可以提供灵活的控制方法;采用带标记的可编程过流限制,可以提供故障保护以及灵活的过载保护;可接受来自数字控制器的时钟输入,其数字控制式开关频率具有最大占空比;带有110V高压?路,可以直接采用48V的简化;以及通过片上3.3V、10mA线性稳压器为数字控制器供电等。图4和图5是分别是它在电信半桥式输入转换器和电信推挽式输入转换器方面的典型应用。
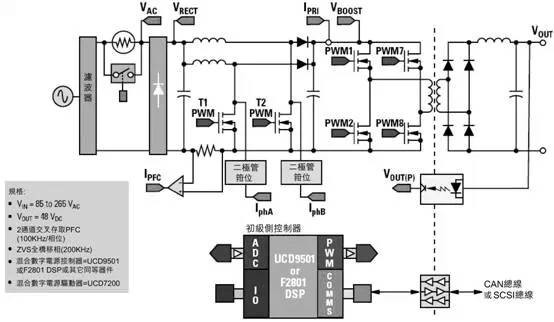
图3、UCD8620内部结构图图4、UCD8620典型应用∶电信半桥式输入转换器图5、UCD8620典型应用∶电信推挽式输入转换器 3、UCD9K高分辨率数字控制器 UCD9501是UCD9K系列高分辨率数字控制器的第一个产品,它包含一个100MHz、32位哈佛结构DSP核,一个时钟和定时控制模块,一个12 位、6.25MS/s采样速率的ADC;外部数字I/O,包括PWM输出和存储器。UCD9501内部结构见图6。图7是基于UCD9501或F2801 DSP的数字电源参考设计。
图6、UCD9501内部结构
图7、AC/DC整流器参考设计 五、结语 随著IC厂商不断推出新型号、性能更好的数字电源IC产品以及用户对数字电源认识的深入,数字电源将会得到普及,设计方法灵活可靠度高的数字电源产品将会给人们的生活带来方便。

最新评论

扫码打开小程序

扫码安装APP

返回顶部