欢迎您,请 登录 或 注册

当前位置:首页 医疗器械维修 基础 电子 查看内容

手机充电器原理

2016-12-21 11:13 阅读: 240 评论: 0 作者: 蒋雅娴 编辑: ygzx1
[导读]导读:本文主要讲述的是手机充电器的原理,感兴趣的童鞋们快来学习一下吧~~~很涨姿势的哦~~~1.手机充电器原理--简介手机充电器又名移动电源、充电宝,其实都是由一个稳定电源加上必要的恒流、限压、限时等控制电路构 ...
导读:本文主要讲述的是手机充电器的原理,感兴趣的童鞋们快来学习一下吧~~~很涨姿势的哦~~~

1.手机充电器原理--简介

手机充电器又名移动电源、充电宝,其实都是由一个稳定电源加上必要的恒流、限压、限时等控制电路构成。手机充电器是一个稳定电源(提供稳定的工作电压和足够的电流)加上必要的恒流限压限时等控制电路组成,主要是为蓄电装置提供能量的设备。在生活中被广泛用于手机等数码设备。手机充电器大致可以分为旅行充电器、座式充电器和维护型充电器。

2.手机充电器原理--分类

手机充电器大致可以分为旅行充电器、座式充电器、USB充电器和维护型充电器,最新推出的则是手机壳充电器。手机壳充电器:外观和普通手机壳没有区别,可以提供完整一次充电,一般由锂电芯或者干电池作为储电单元。其他充电器一般用户接触的主要是前面两种。很多产品外观类似但内部线路却大不一样,其性能也大不同。

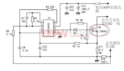
3.手机充电器原理

手机充电器其实都是由一个稳定电源加上必要的恒流、限压、限时、过冲等控制电路组成。它的原理是:首先AC220电压经由保险丝,NTC和EMI滤波整流滤波变换至300V左右的直流电压,经启动电阻提供给3842(7脚)初始工作电压,驱动MOS管开关动作,开关变压器在MOS管 的开关作用下,会不断的储存->释放,而使输出绕组感应到的电能经过整流滤波输出的直流电压,通过采样到431或运放控制光耦把信号反馈至 3842的1脚或2脚,控制3842的输出(6脚)的占空比,以达到稳定的输出电压值。
关键词:充电器,手机充电器,电压,机壳,滤波

  上一篇:激光传感器原理
  下一篇:水分仪原理

最新评论

扫码打开小程序

扫码安装APP

返回顶部