欢迎您,请 登录 或 注册

当前位置:首页 医疗器械维修 基础 电子 查看内容

声光控开关原理

2016-12-21 10:27 阅读: 190 评论: 0 作者: 李雪 编辑: ygzx1
[导读]导读:声光控开关其实就是居民楼楼道中照明灯泡所使用的开关,只有当其所感应光度低于某个临界值且声音强度高于某个临界值时,开关被触发,灯泡亮起,当外界环境满足不了对声音和光强的要求时,开关处于闭合状态,灯 ...
导读:声光控开关其实就是居民楼楼道中照明灯泡所使用的开关,只有当其所感应光度低于某个临界值且声音强度高于某个临界值时,开关被触发,灯泡亮起,当外界环境满足不了对声音和光强的要求时,开关处于闭合状态,灯泡熄灭。这种既高大上又低小下的声光控开关原理究竟是什么呢?跟随小编一起来学习一下吧~

一、声光控开关原理- -简介

声光控开关=声控开关 光控开关,我们可以用这样一个表达式来给声光控开关下定义,既只有当其所涵盖的声控开关及光控开关状态均处于打开状态时声光控开关处于打开状态,所接灯泡发光,当仅有声控开关处于打开状态或仅有光控开关处于打开状态或声控开关和光控开关均处于关闭状态时声光控开关处于关闭状态,所接灯泡不发光。

二、声光控开关原理- -结构

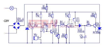
声光控开关电路主要由整流稳压电路、话筒放大电路、音频放大电路、检波电路、光敏控制电路、可控硅开关PCR406几大部分构成。其中,整流稳压电路主要为电路中其他部分电路的正常运行提供工作电源;话筒放大电路主要用于对声音进行识别,可通过调节该电路中的电容与电阻值的大小来控制声控的灵敏度;音频放大电路主要用于放大话筒放大电路识别出的音频,以满足检波需要;检波电路主要用于将交流的音频信号转换为直流信号;光敏控制电路主要通过光敏电阻来控制信号的传输,以达到光控的效果;可控硅开关PCR406是整个电路的重要组成部分,主要起到开关的作用,控制灯泡的亮和灭。

三、声光控开关原理

一方面,光敏电阻阻值受光强影响,当有光照情况下,光敏电阻R10非常小,把音频信号短路从而阻止信号的继续传输;而当无光照情况下,光敏电阻R10非常大,相当于开路,音频信号可以不受影响继续向前传输,进而可以达到光控开关的作用。
另一方面,声音经过话筒放大电路以电信号的形式进入电路中,为满足检波需要,通过音频放大电路对电信号进行放大,放大后的音频信号可作用于可控硅控制可控硅的导通与断开。若可控硅处于导通状态,则整个声光控开关导通,灯泡亮起;若可控硅处于断开状态,则整个声光控开关断开,灯泡熄灭。
声光控开关原理关键词:开关,声光,电路,灯泡,可控硅

  上一篇:压力传感器原理
  下一篇:电阻焊原理

最新评论

扫码打开小程序

扫码安装APP

返回顶部