
-
- 电源“菜鸟”如何变成行业的“高富帅”
- 摘要:就普通的人而言,从一个大学毕业生(也包括学历比大学高或者低的人),成长成为一个能独挡一面的“电源工程师”,一般需要5-6年的时间(当然除了那些天赋过人的)。入行:刚刚毕业,怀着一颗雄心壮志步入社会,对每 ...
-
-
- 新手入门开关电源RCD吸收电路解析
- 摘要:RCD电路在电源中能够较大程度的吸收电阻,从而起到降低损耗的作用。但是开关电源当中的RCD吸收电路较为复杂,如果想要新手在短时间内掌握是比较困难的,所以本文就将对开关电源当中的RCD吸收设计进行讲解,希望能对 ...
-
-
- 【值得收藏】MOS各个参数详解
- 摘要:初学者到底该怎样去学习和研发开关电源?--让小编来告诉你1 极限参数: ID :最大漏源电流.是指场效应管正常工作时,漏源间所允许通过的最大电流.场效应管的工作电流不应超过 ID .此参数会随结温度的上升而有所减额. ID ...
-
- 电源|电源市场走势分析
- 摘要:数字技术的广泛应用推动了电源|稳压器技术的发展与市场的变化。2006年及之后全球的电源市场需求走势是什么?走势背后反映了怎样的市场变化?数字电源的现状如何?模块电源能成为未来趋势吗?全球电源管理市场预测 根 ...
-
- PFC电路防浪涌二极管的选用
- 摘要:在目前常用的PFC电路中大多是采用BOOST拓扑结构,BOOST拓扑结构的PFC电路能够起到很好的功率因素矫正和输出预稳压的作用,有利于较少交流输入电网的电流谐波分量,同时输出的预稳压对后的设计起到一个优化的作用。在 ...
-
- 军用电解电容器的可靠性选择
- 摘要:在军用电子产品中,电解电容器占有相当大的比重,其可靠性在整机中起着至关重要的作用。根据国内有关部门的统计,在整机故障原因中,由电容器选择和应用方面的原因造成的故障约占电容器总失效率的55~85%;电容器自身 ...
-
- 开关电源变压器会发出尖锐的响声?
- 摘要:==============变压器啸叫的原理======================变压器的啸叫声主要是由于变压器的激磁成分中含有低频振荡,使得磁芯的磁分子在这个低频磁场下运动,产生机械振动,从而引起周围空气的振动。由于人耳的可闻频 ...
-
- 什么是ESD保护
- 摘要:什么是ESD保护?ESD是Electro-Static discharge的缩写,即“静电释放”。本文介绍以下内容:ESD的产生的三种形式;什么是静电;静电的产生原因;什么是ESD(静电放电);ESD对电子设备的影响……ESD是代表英文Electr ...
-
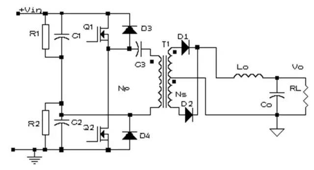
- 半桥电路的工作原理及应用
- 摘要:初学者到底该怎样去学习和研发开关电源?--让小编来告诉你半桥电路概念的引入及其工作原理半桥电路的基本拓扑:电容器C1和C2与开关管Q1、Q2组成桥,桥的对角线接变压器T1的原边绕组,故称半桥变换器。如果此时C1=C2 ...
-
- RC电路详解-基础知识强化
- 摘要:RC电路的分类(1)RC 串联电路当输入信号频率大于 f0 时,整个 RC 串联电路总的阻抗基本不变了,其大小等于 R1。 电路的特点:由于有电容存在不能流过直流电流,电阻和电容都对电流存在阻碍作用,其总阻抗由电阻 ...
-
- 同步整流带来的不仅仅是高效率
- 摘要:导读:您是否曾经应要求设计过一种轻负载状态下具有良好负载瞬态响应的电源呢?如果是,并且您还允许电源非连续,那么您可能会发现控制环路的增益在轻负载状态下急剧下降。这会导致较差的瞬态响应,并且需要大量的输 ...
-
- 元器件储存期到底是如何计算的?
- 摘要:我们先来用下图了解一下元器件的分类:有关元器件储存期的定义:储存期ts:元器件从生产完成并检验合格后至装机前在一定的环境条件下存放的时间。有效储存期tvS:一定质量等级的元器件在规定的储存环境条件下存放,其 ...
-
- 【原理】用MOS管防止电源反接
- 摘要:一般可以使用在电源的正极串入一个二极管解决,不过,由于二极管有压降,会给电路造成不必要的损耗,尤其是电池供电场合,本来电池电压就3.7V,你就用二极管降了0.6V,使得电池使用时间大减。MOS管防反接,好处就是 ...

扫码打开小程序

扫码安装APP