
-
- PCB常见的三种问题分析?
- 摘要:在PCB板的设计和制作过程中,工程师不仅需要避免设计失误问题的出现,还需要防止PCB板在制加工时出现意外,下面深圳电源IC平台就来分析一下三种常见的PCB问题的分析,并在这里进行分享,希望能够对大家的设计和制作 ...
-
- 聊聊降低电源待机功耗的那些绝招
- 摘要:现在做电源,除了效率以外空载或者待机功耗也变得越来越重要了。这不仅是因为各种各样的能效标准的执行,也确实很符合实际应用的需求,因为大部分的用电设备都长期工作在待机状态。以离线式的AC/DC电源为例,不同的 ...
-
- 诸工程师在功率MOSFET的应用上的问题分析
- 摘要:近些年来,作者走访过很多客户,结识了大量的在一线从事电源设计和开发的工程师,在和他们的交流过程中,也遇到过许多技术的问题,然后大家一些分析这些问题产生的原因,并找到相应的解决方法。在这个过程中,我遇到 ...
-
- 电容器的充电和放电原理图
- 摘要:电容是一种以电场形式储存能量的无源器件。在有需要的时候,电容能够把储存的能量释出至电路。电容由两块导电的平行板构成,在板之间填充上绝缘物质或介电物质。图1和图2分别是电容的基本结构和符号。当电容连接到一 ...
-
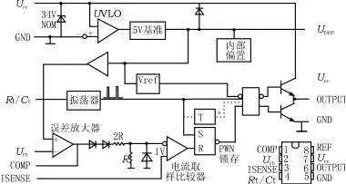
- UC3842内部电路图及引脚图
- 摘要:UC3843采用固定的脉冲宽度调制方式,是一款性能优良的电流型控制芯片。由于其管教效应较少且拥有简易的外围电路结构,近年来手打广大设计者喜爱。本文将对UC3842内部电路以及引脚进行详细的分析,帮助大家对这款经典 ...
-
- 详解开关电源光耦的工作原理及典型接法
- 摘要:在一般的隔离电源中,光耦隔离反馈是一种简单、低成本的方式。但对于光耦反馈的各种连接方式及其区别,目前尚未见到比较深入的研究。而且在很多场合下,由于对光耦的工作原理理解不够深入,光耦接法混乱,往往导致电 ...
-
- 关于防反接保护电路设计的讨论
- 摘要:防反接保护电路1,通常情况下直流电源输入防反接保护电路是利用二极管的单向导电性来实现防反接保护。如下图1示:这种接法简单可靠,但当输入大电流的情况下功耗影响是非常大的。以输入电流额定值达到2A,如选用Onsem ...
-
- 光耦参数选型重要指标-CTR
- 摘要:光耦全称是光耦合器,英文名字是:optical coupler,英文缩写为OC,亦称光电隔离器,简称光耦。光耦的技术参数主要有发光二极管正向压降VF、正向电流IF、电流传输比CTR、输入级与输出级之间的绝缘电阻、集电极-发射 ...
-
- 论"电源制程设计技术"
- 摘要:本人从事 power 制造,已有八年,在这之中从 open frame(裸板单体),adapter(适配器),PC(个人电脑类),server(伺服器),D2D convertor(直流转换器),到通讯电源模块制程,都有接触过,从量产机种的维护,到新产品承接,直至今 ...
-
- 开关电源设计中如何选用三极管和MOS管
- 摘要:三极管是电流驱动元件,分成NPN和PNP两种,MOS管是金属半导体场效应晶体管,是电压驱动元件,这两个元件在开关电源中的运用是比较常见的,他们的作用也是大家多熟悉的,但是对于它们在开关电源应用中谁能够适应现代 ...
-
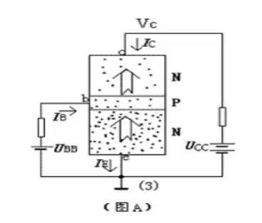
- 【基础】三极管工作原理分析!精辟、透彻
- 摘要:随着科学技的发展,电子技术的应用几乎渗透到了人们生产生活的方方面面。晶体三极管作为电子技术中一个最为基本的常用器件,其原理对于学习电子技术的人自然应该是一个重点。三极管原理的关键是要说明以下三点:1、集 ...
-
- 深度解析电源管理IC三大趋势
- 摘要:在所有的电子设备和产品中,都不乏电源管理IC的“身影”。随着数字高速IC技术和芯片制造工艺技术的共同高速发展,高性能电源IC“助阵”的作用显得愈加重要。而日新月异的电子产品应用、环保绿色节能需求的兴起也对电 ...
-
- 开关热切换模式的特征分析
- 摘要:1. 概述热切换指的是在开关操作(打开或者是闭合)的时候,开关上携带着信号。它对开关的寿命有着很大的影响,热切换的影响比冷切换的影响大的是好几个数量级的。开关的供应商一般会在说明书上将这些信息都标注出来, ...
-
- 储能技术在南方电网的应用前景分析
- 摘要:导读:大容量储能技术的应用打破了电力供需实时平衡的限制,其大规模应用可有效降低昼夜峰谷差、提升电网稳定性和电能质量水平、促进新能源大规模接入电网。储能技术在电力系统中的应用已成为未来电网发展的一个必然 ...
-
- 电源电路要诀分享
- 摘要:1.直流稳压电源的组成直流电源很重要,电子产品不可少,一般组成五部分,变压、整流、滤波好,稳压、保护在后面,输出直流很可靠。2.整流电路整流电路有两种,单相整流三相整,单相整流小功率,电路形式分四种,半 ...

扫码打开小程序

扫码安装APP